HOME   LIST
‹–   –›

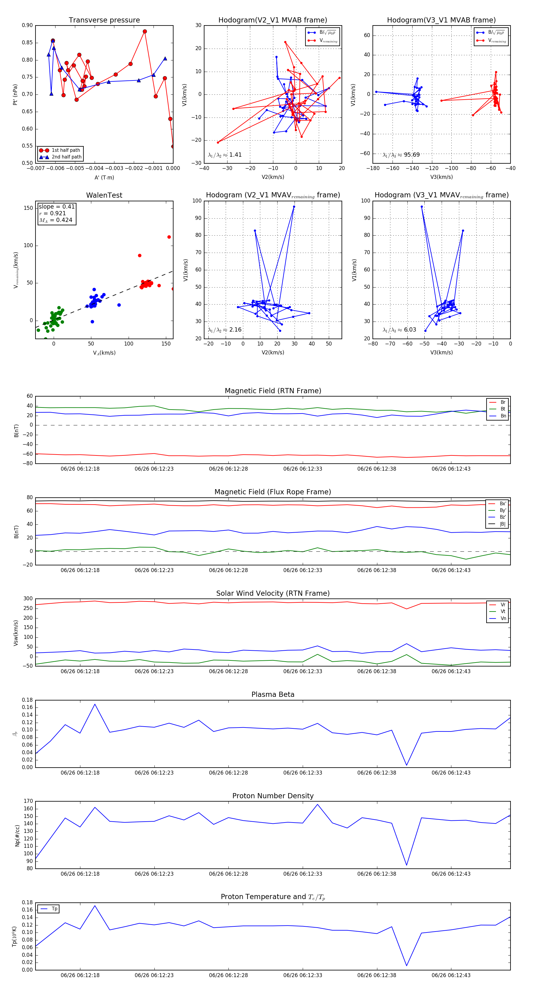
Flux Rope in 2023

Flux Rope Event 2023-06-26 06:12:15 ~ 2023-06-26 06:12:47 (33 seconds)


plot