HOME   LIST
‹–   –›

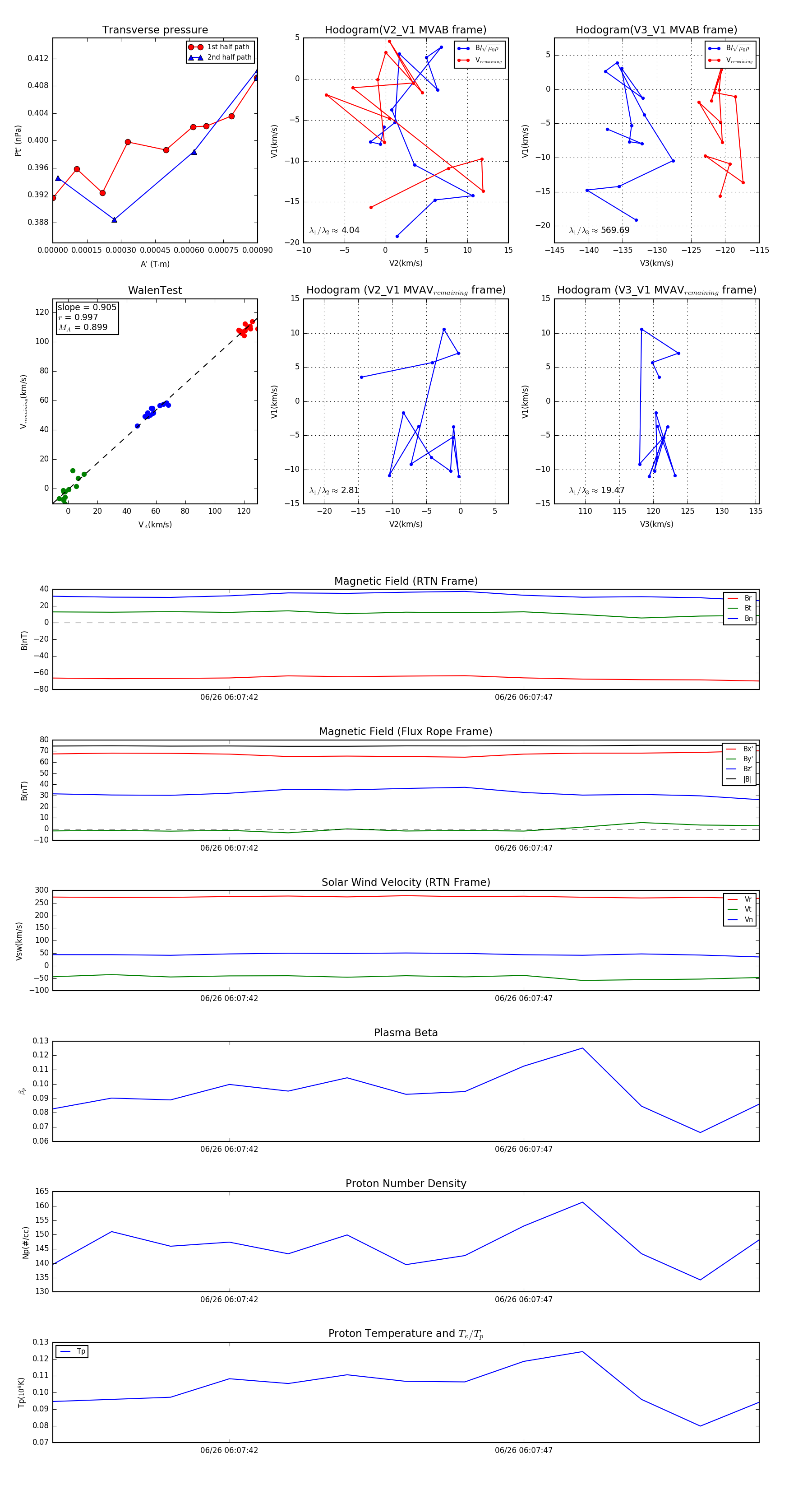
Flux Rope in 2023

Flux Rope Event 2023-06-26 06:07:39 ~ 2023-06-26 06:07:51 (13 seconds)


plot