HOME   LIST
‹–   –›

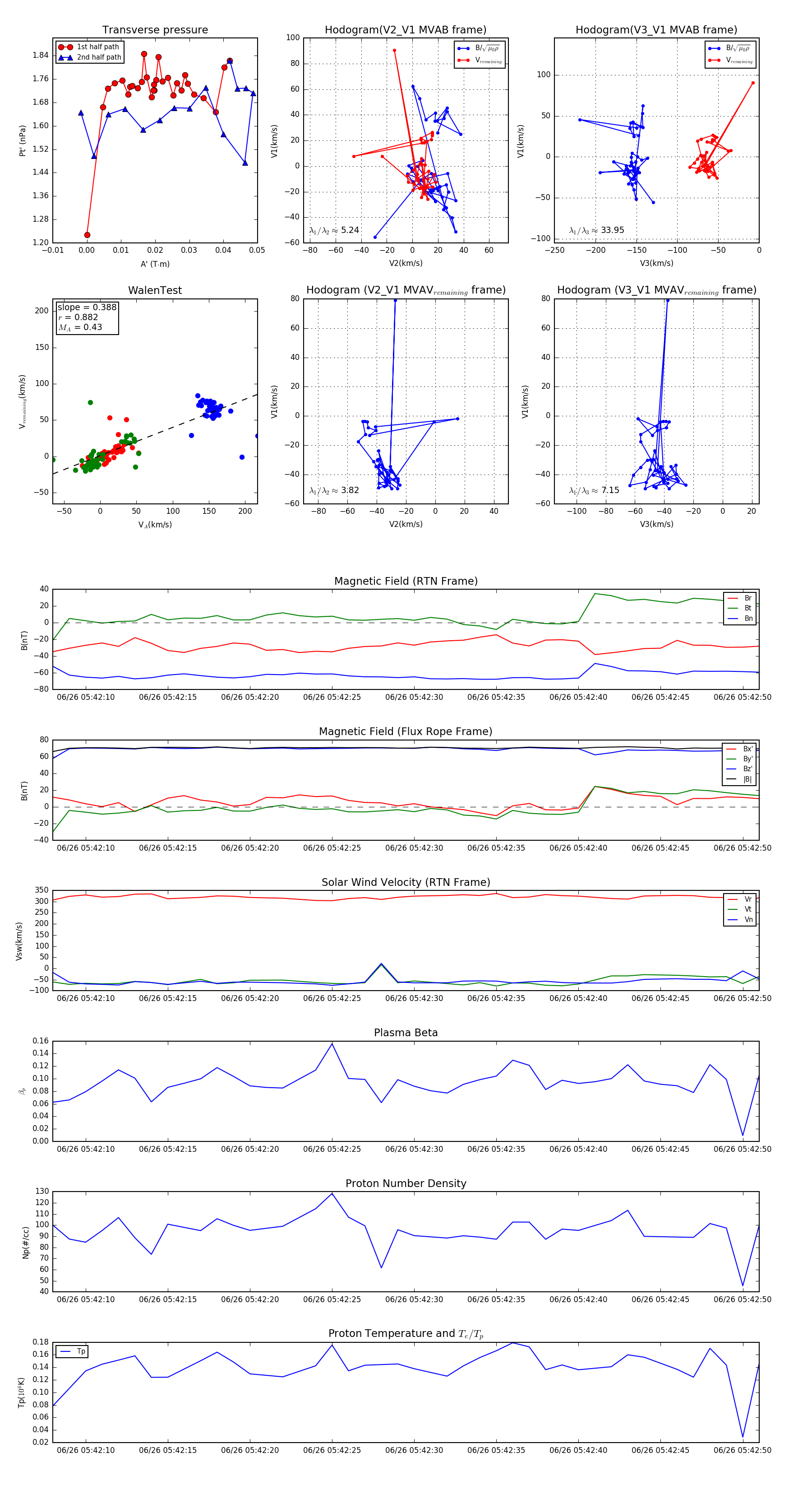
Flux Rope in 2023

Flux Rope Event 2023-06-26 05:42:08 ~ 2023-06-26 05:42:51 (44 seconds)


plot