HOME   LIST
‹–   –›

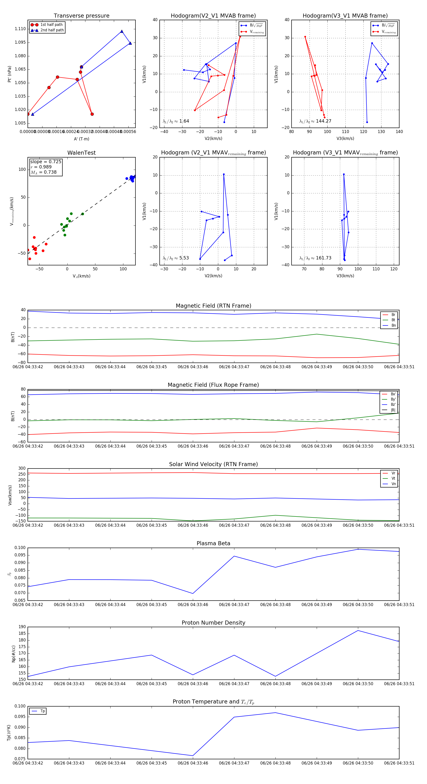
Flux Rope in 2023

Flux Rope Event 2023-06-26 04:33:42 ~ 2023-06-26 04:33:51 (10 seconds)


plot