HOME   LIST
‹–   –›

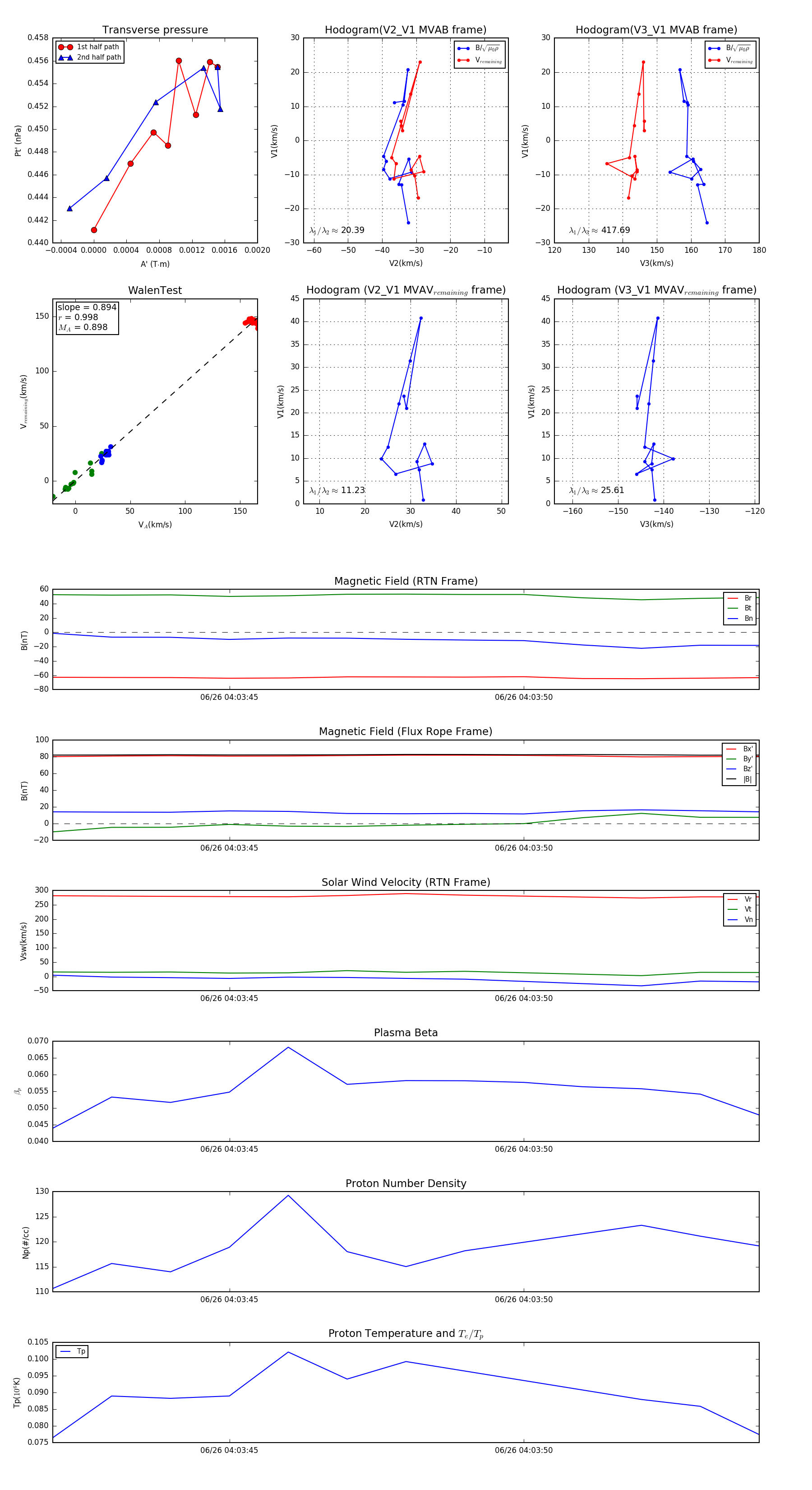
Flux Rope in 2023

Flux Rope Event 2023-06-26 04:03:42 ~ 2023-06-26 04:03:54 (13 seconds)


plot