HOME   LIST
‹–   –›

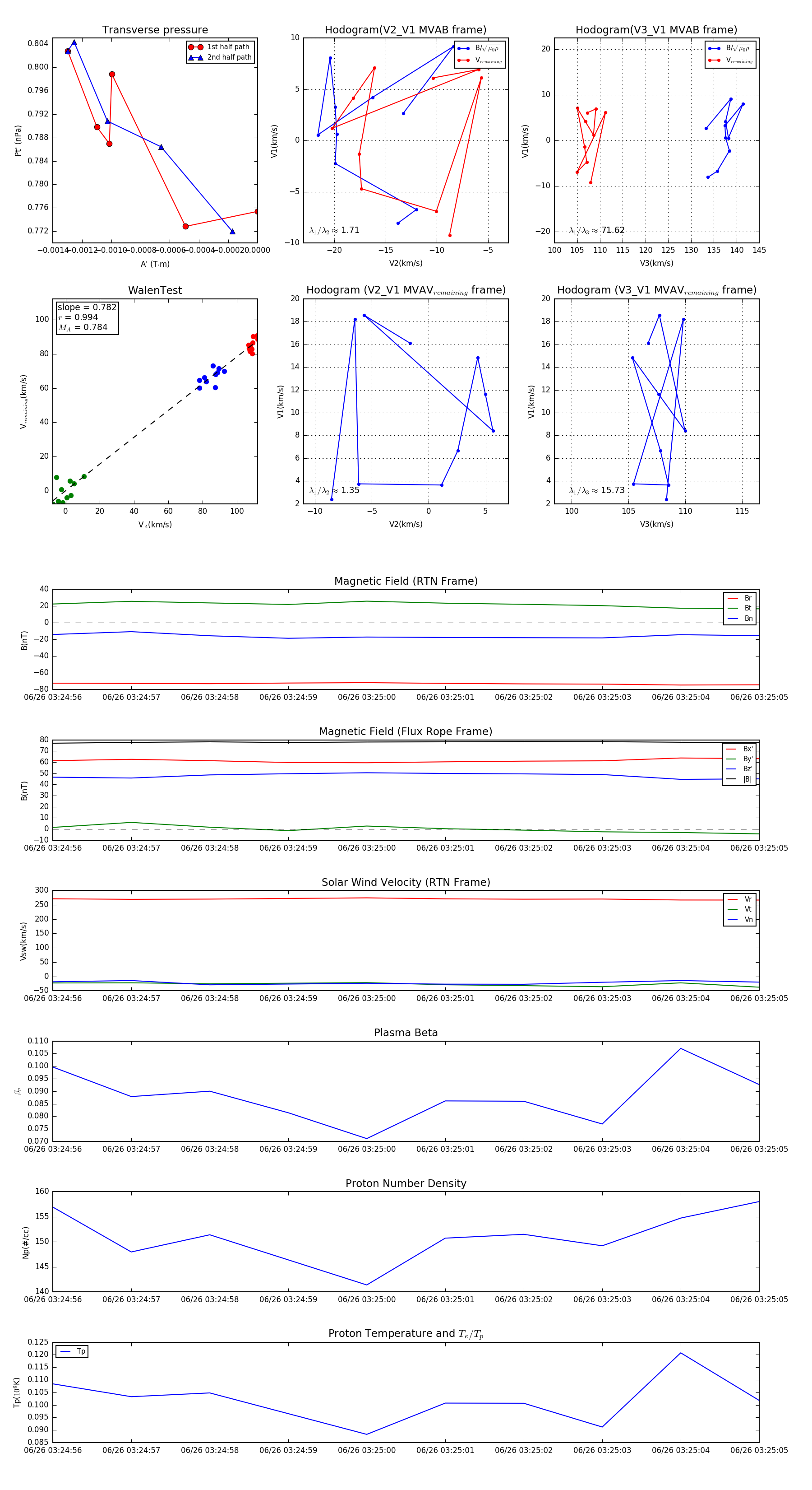
Flux Rope in 2023

Flux Rope Event 2023-06-26 03:24:56 ~ 2023-06-26 03:25:05 (10 seconds)


plot