HOME   LIST
‹–   –›

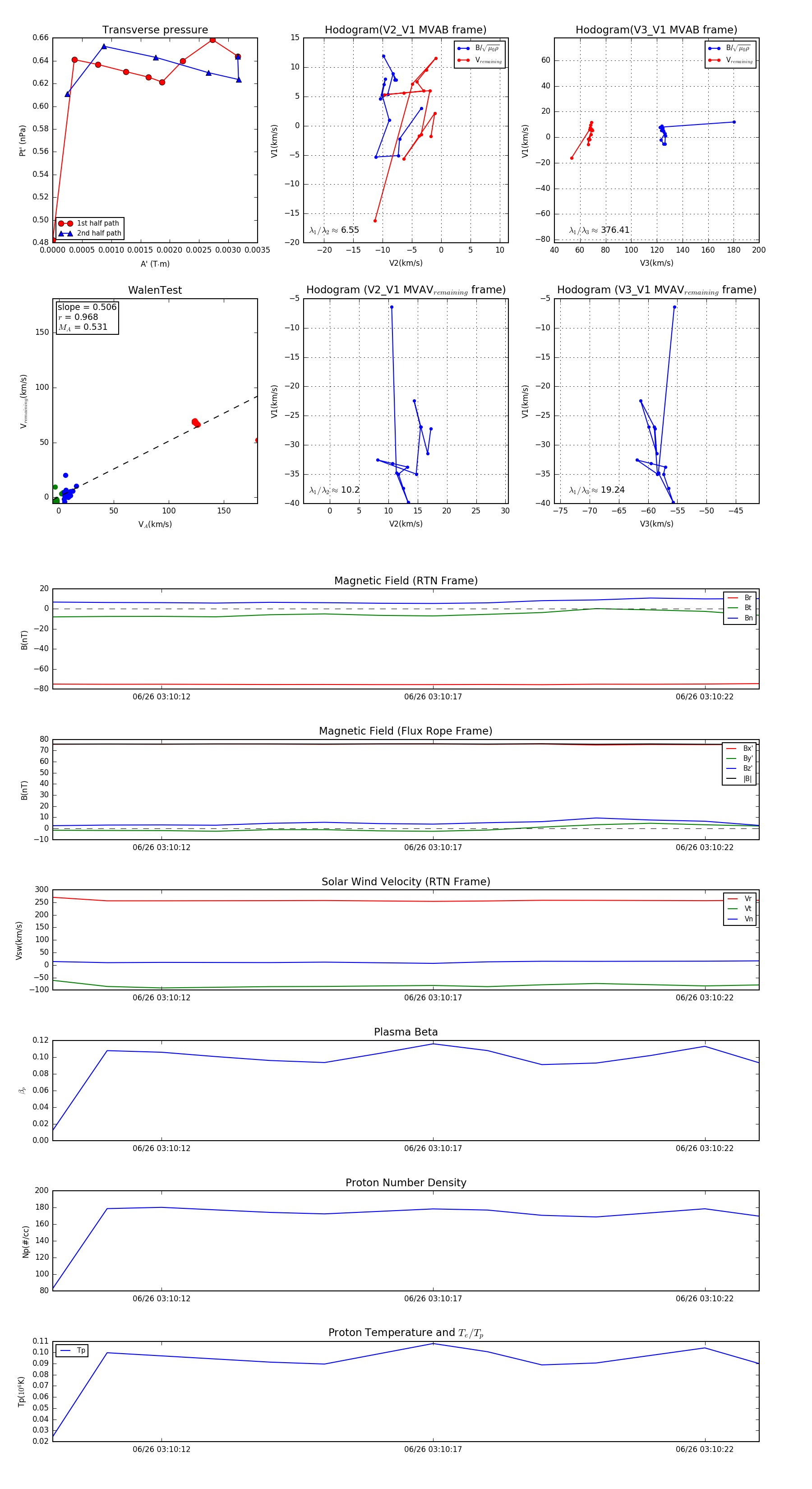
Flux Rope in 2023

Flux Rope Event 2023-06-26 03:10:10 ~ 2023-06-26 03:10:23 (14 seconds)


plot