HOME   LIST
‹–   –›

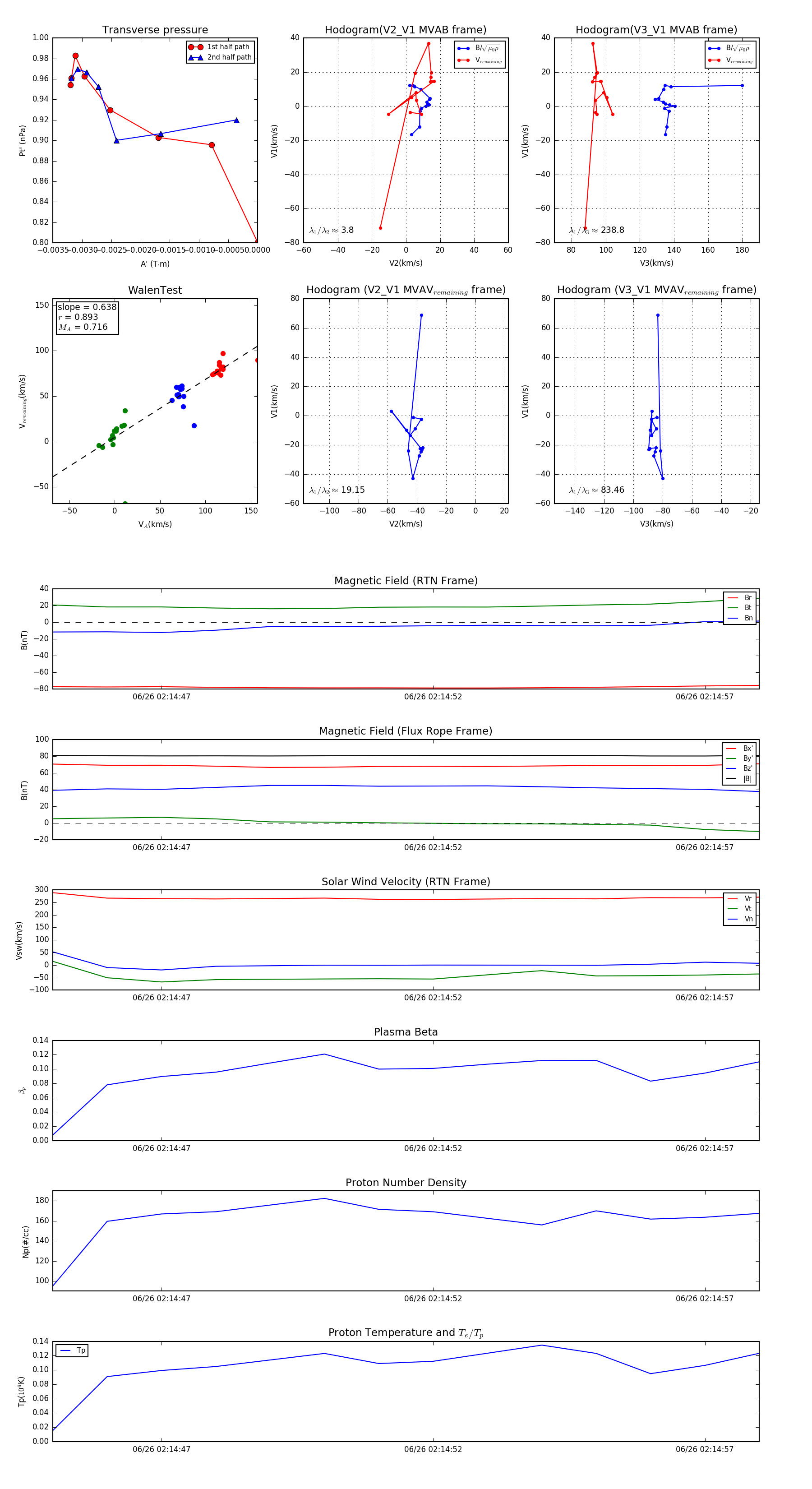
Flux Rope in 2023

Flux Rope Event 2023-06-26 02:14:45 ~ 2023-06-26 02:14:58 (14 seconds)


plot