HOME   LIST
‹–   –›

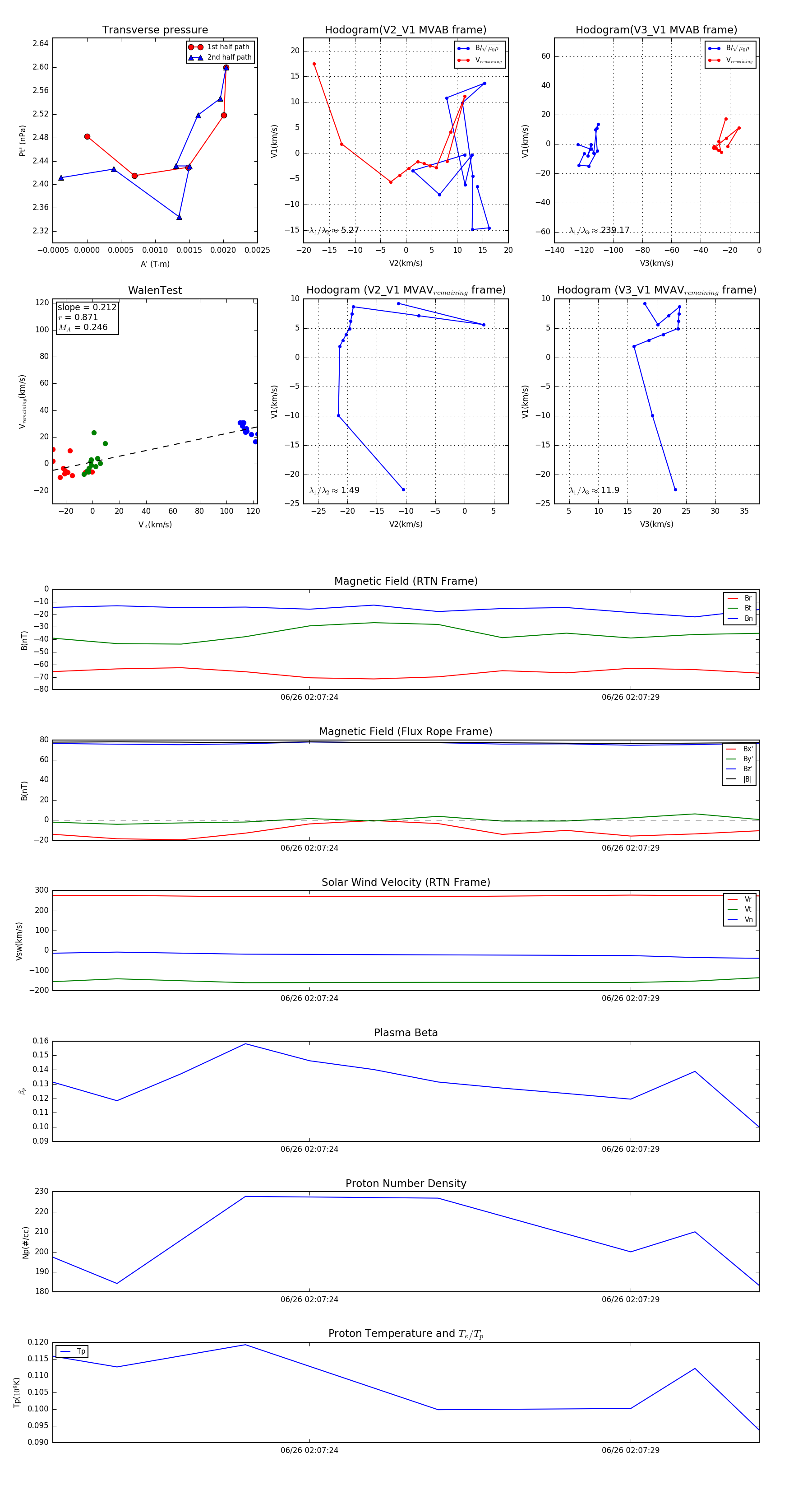
Flux Rope in 2023

Flux Rope Event 2023-06-26 02:07:20 ~ 2023-06-26 02:07:31 (12 seconds)


plot