HOME   LIST
‹–   –›

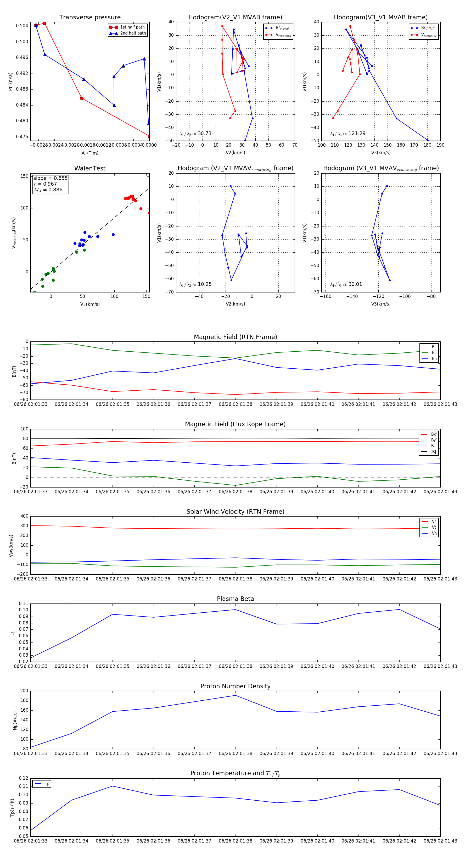
Flux Rope in 2023

Flux Rope Event 2023-06-26 02:01:33 ~ 2023-06-26 02:01:43 (11 seconds)


plot