HOME   LIST
‹–   –›

Flux Rope in 2023

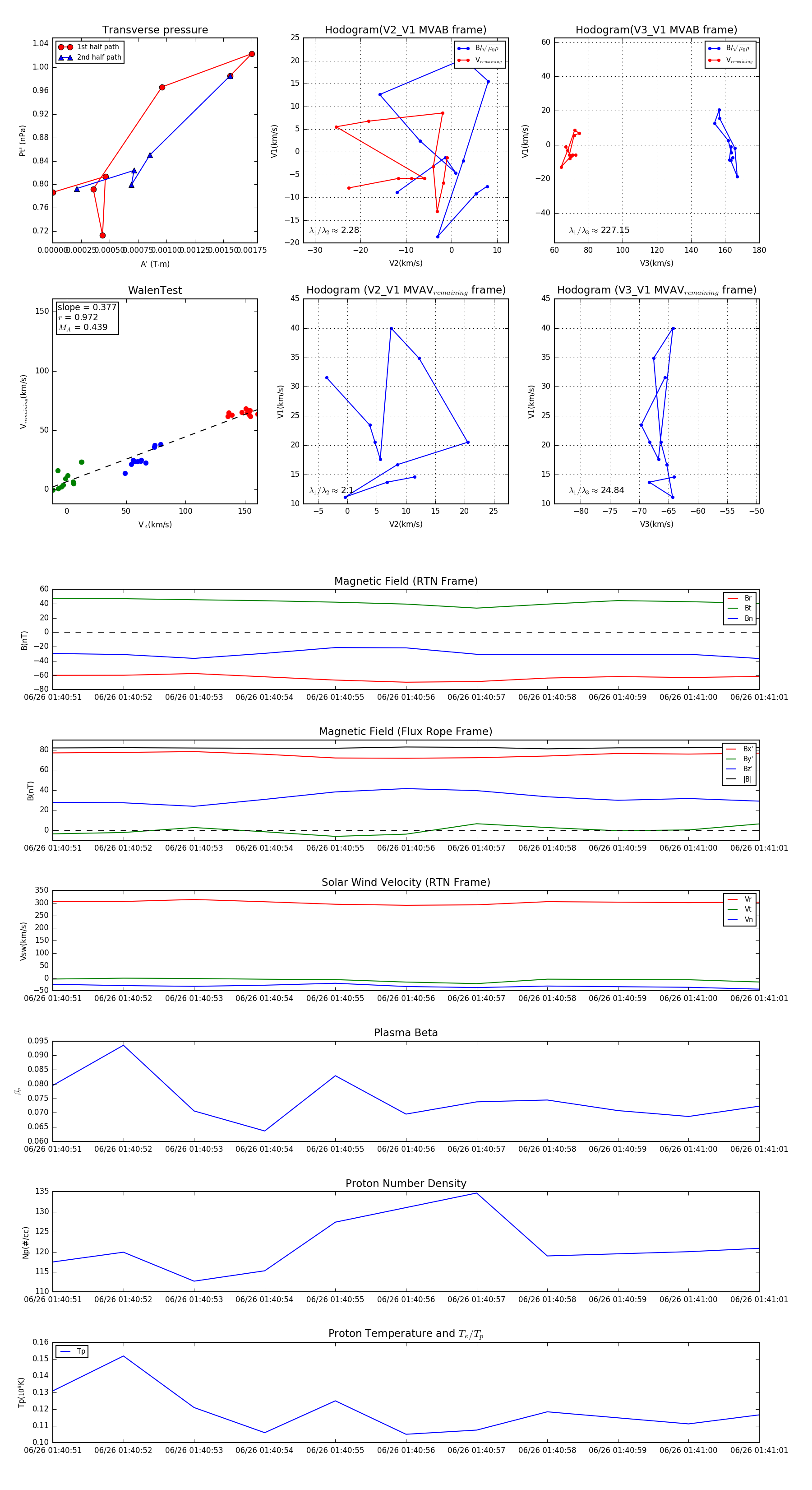
Flux Rope Event 2023-06-26 01:40:51 ~ 2023-06-26 01:41:01 (11 seconds)


plot