HOME   LIST
‹–   –›

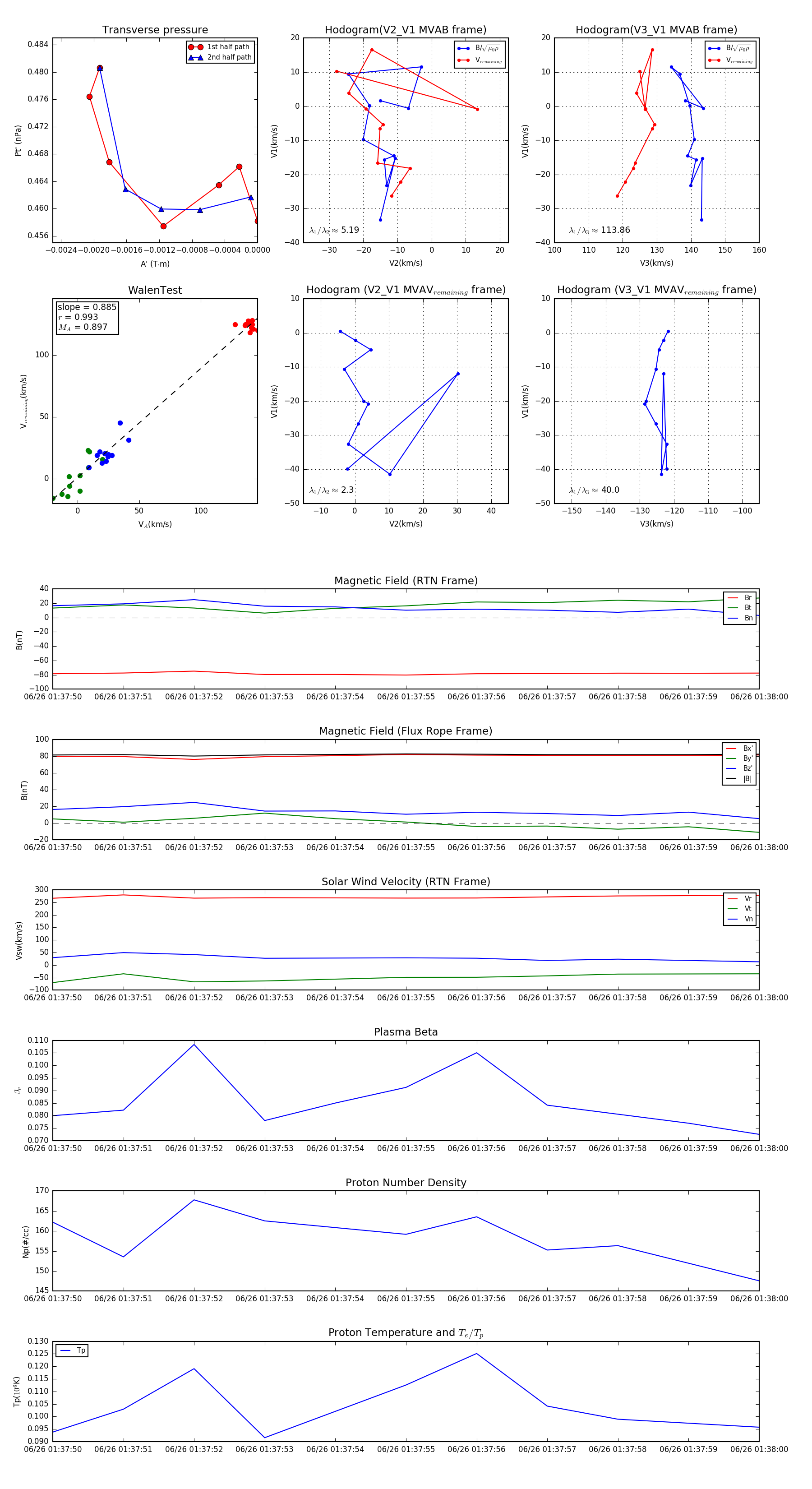
Flux Rope in 2023

Flux Rope Event 2023-06-26 01:37:50 ~ 2023-06-26 01:38:00 (11 seconds)


plot