HOME   LIST
‹–   –›

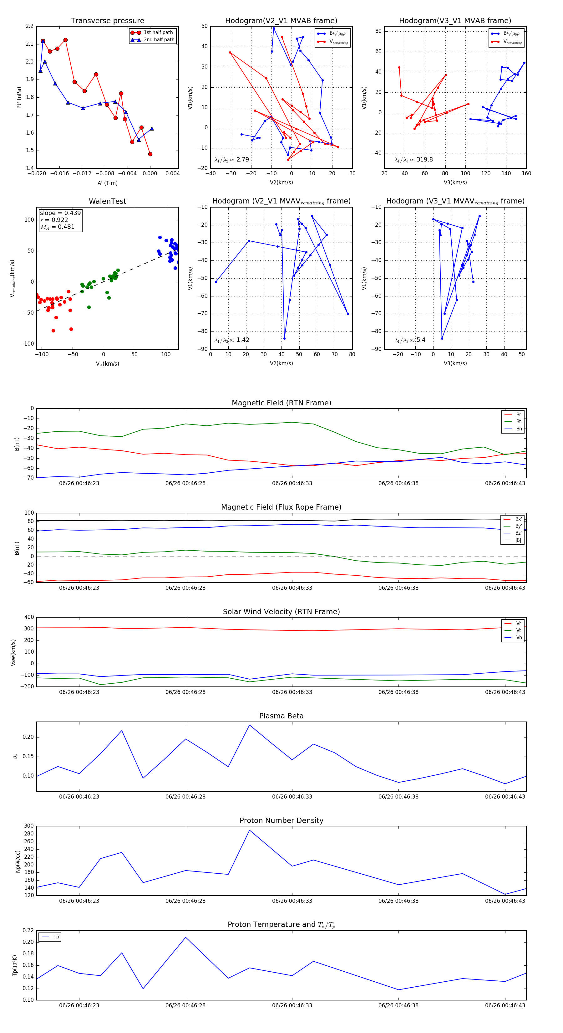
Flux Rope in 2023

Flux Rope Event 2023-06-26 00:46:21 ~ 2023-06-26 00:46:44 (24 seconds)


plot