HOME   LIST
‹–   –›

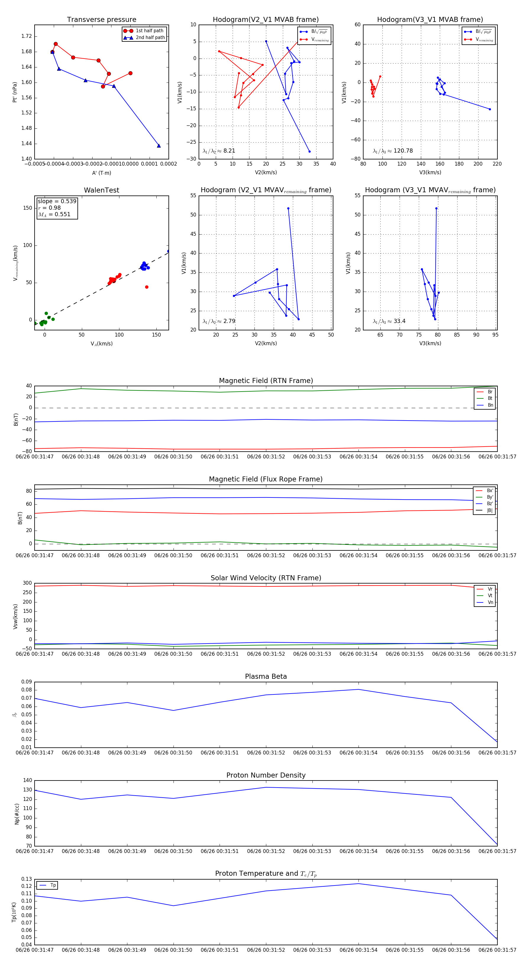
Flux Rope in 2023

Flux Rope Event 2023-06-26 00:31:47 ~ 2023-06-26 00:31:57 (11 seconds)


plot