HOME   LIST
‹–   –›

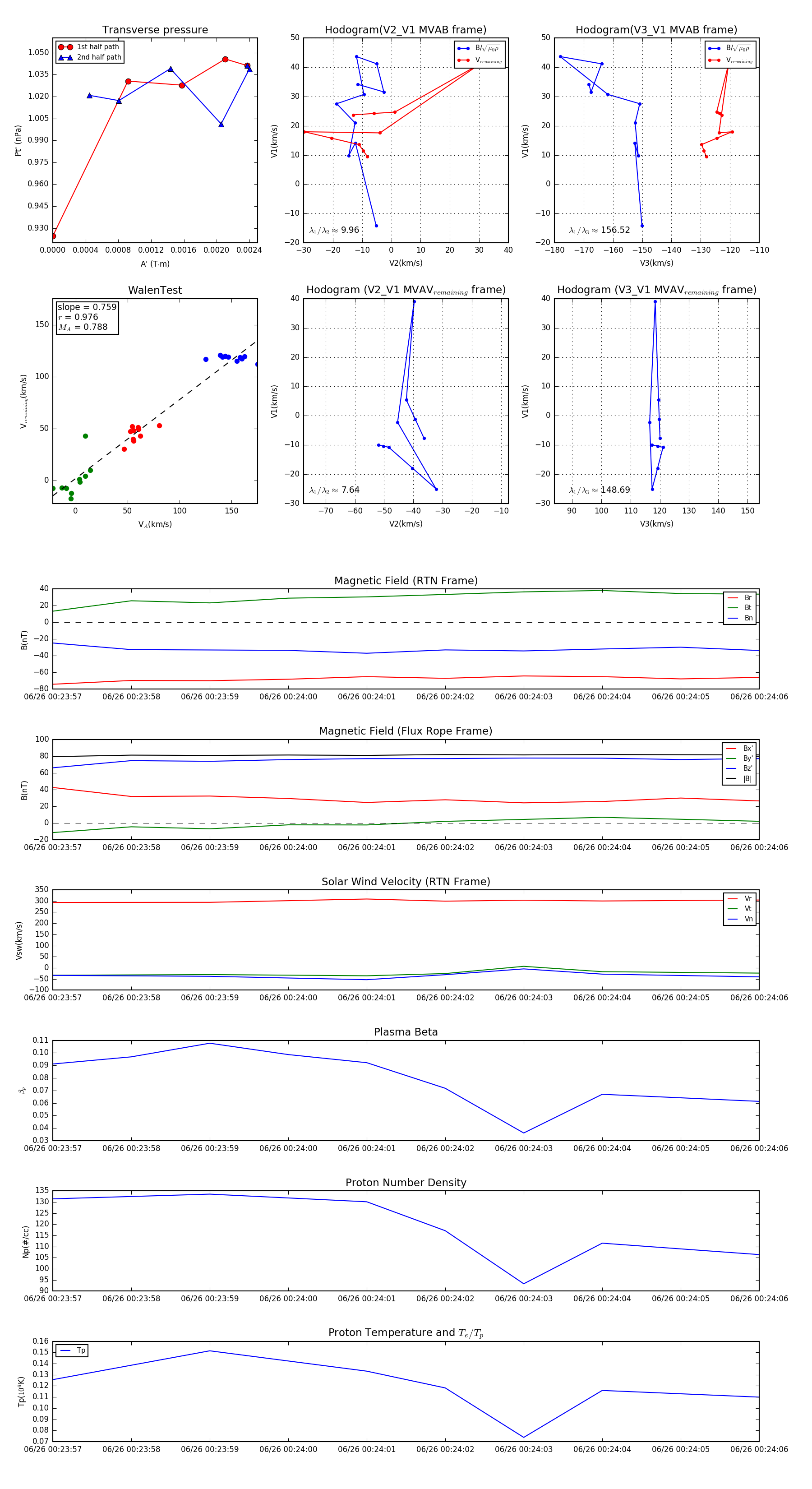
Flux Rope in 2023

Flux Rope Event 2023-06-26 00:23:57 ~ 2023-06-26 00:24:06 (10 seconds)


plot