HOME   LIST
‹–   –›

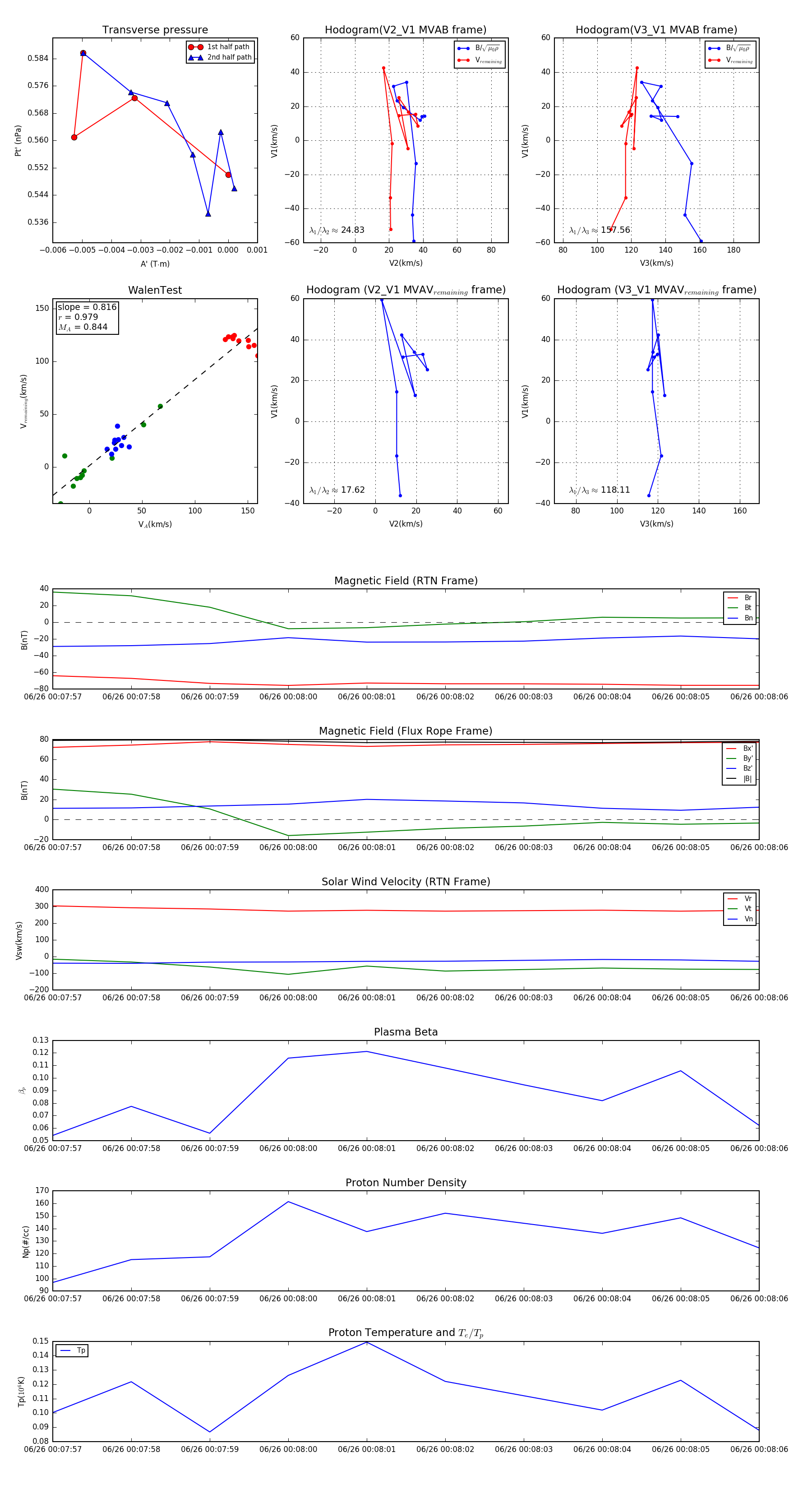
Flux Rope in 2023

Flux Rope Event 2023-06-26 00:07:57 ~ 2023-06-26 00:08:06 (10 seconds)


plot