HOME   LIST
‹–   –›

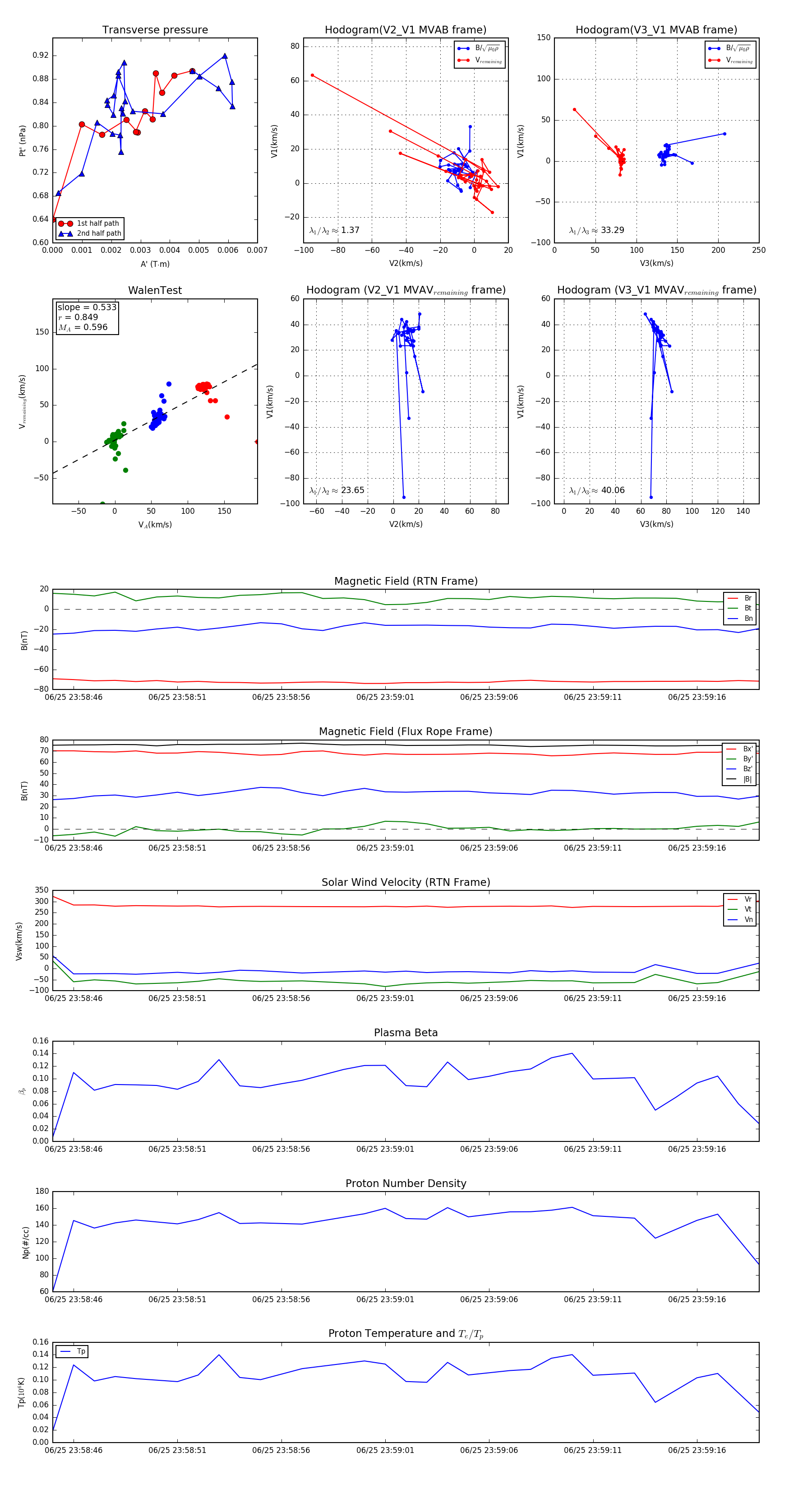
Flux Rope in 2023

Flux Rope Event 2023-06-25 23:58:45 ~ 2023-06-25 23:59:19 (35 seconds)


plot