HOME   LIST
‹–   –›

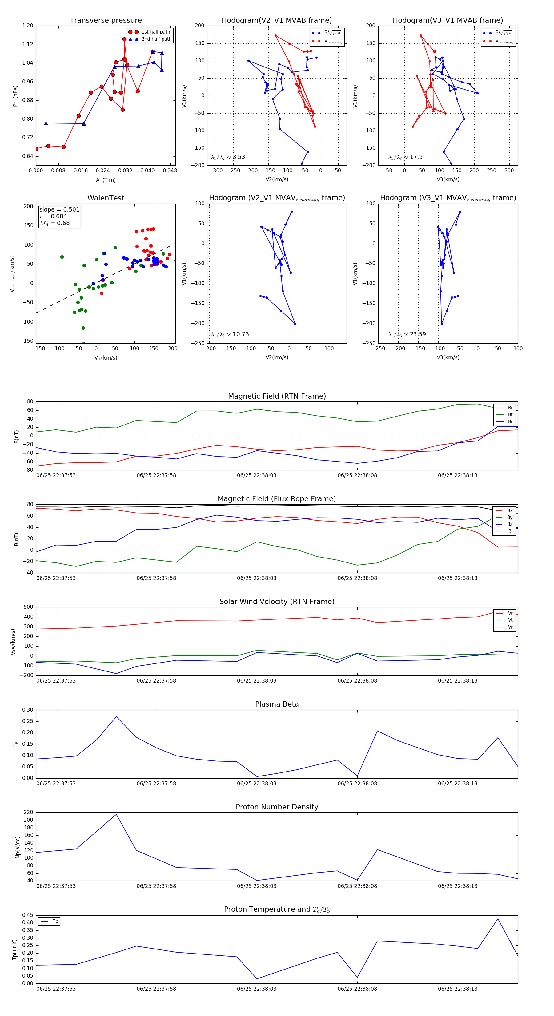
Flux Rope in 2023

Flux Rope Event 2023-06-25 22:37:52 ~ 2023-06-25 22:38:16 (25 seconds)


plot