HOME   LIST
‹–   –›

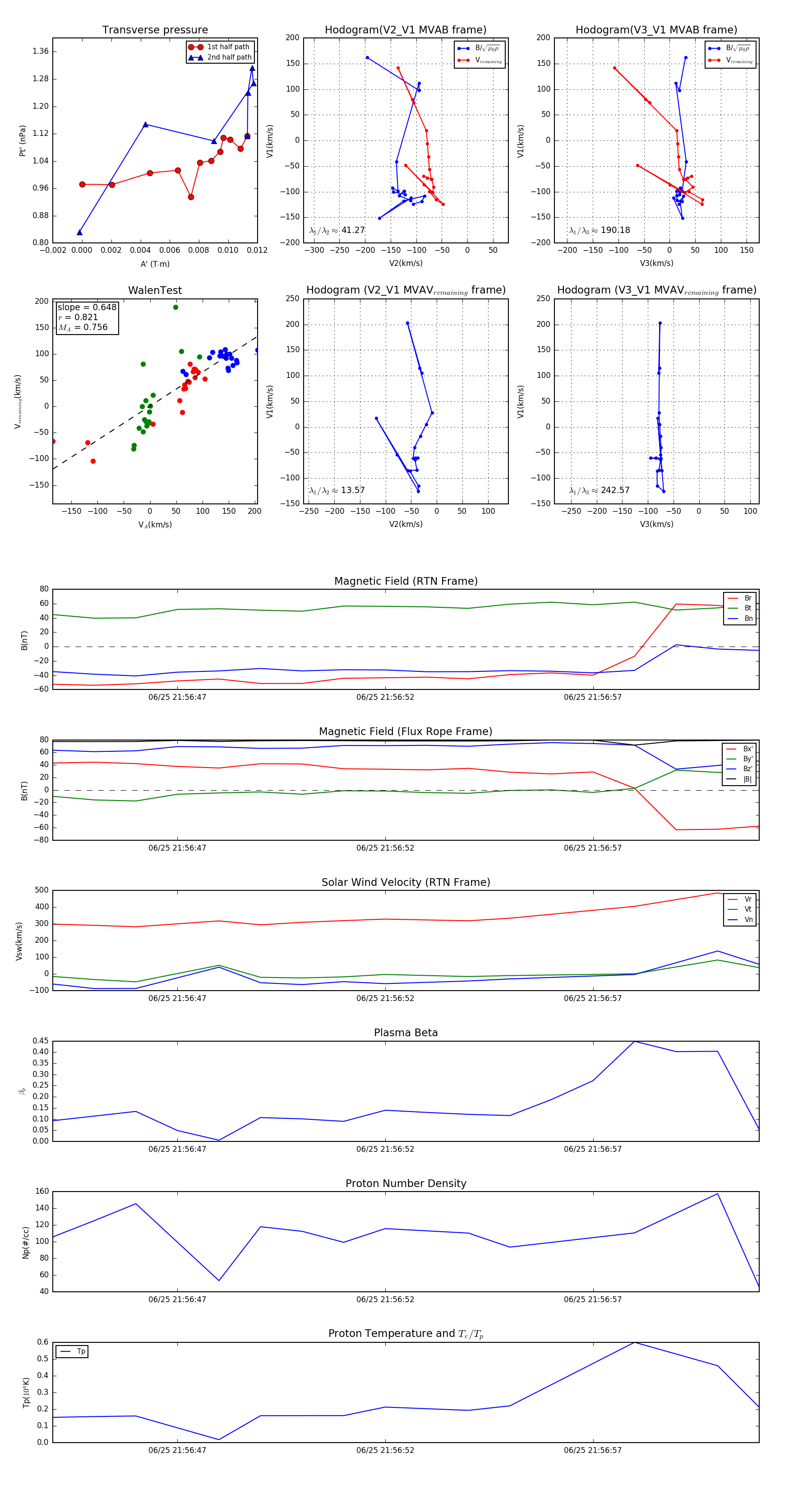
Flux Rope in 2023

Flux Rope Event 2023-06-25 21:56:44 ~ 2023-06-25 21:57:01 (18 seconds)


plot