HOME   LIST
‹–   –›

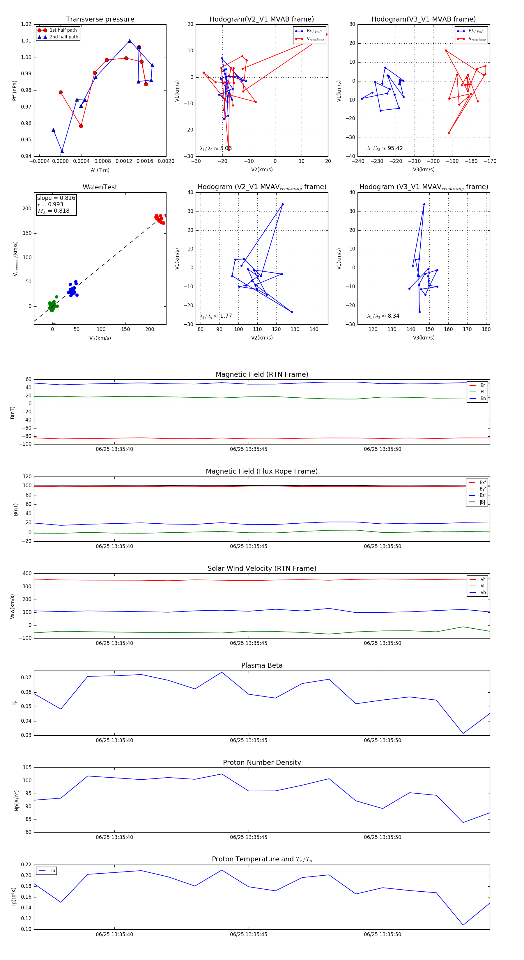
Flux Rope in 2023

Flux Rope Event 2023-06-25 13:35:37 ~ 2023-06-25 13:35:54 (18 seconds)


plot