HOME   LIST
‹–   –›

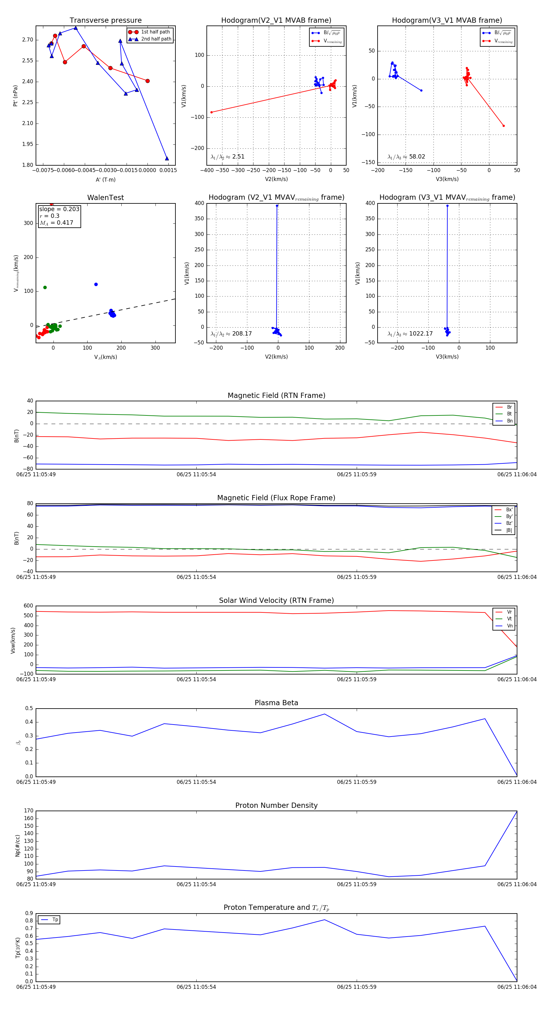
Flux Rope in 2023

Flux Rope Event 2023-06-25 11:05:49 ~ 2023-06-25 11:06:04 (16 seconds)


plot