HOME   LIST
‹–   –›

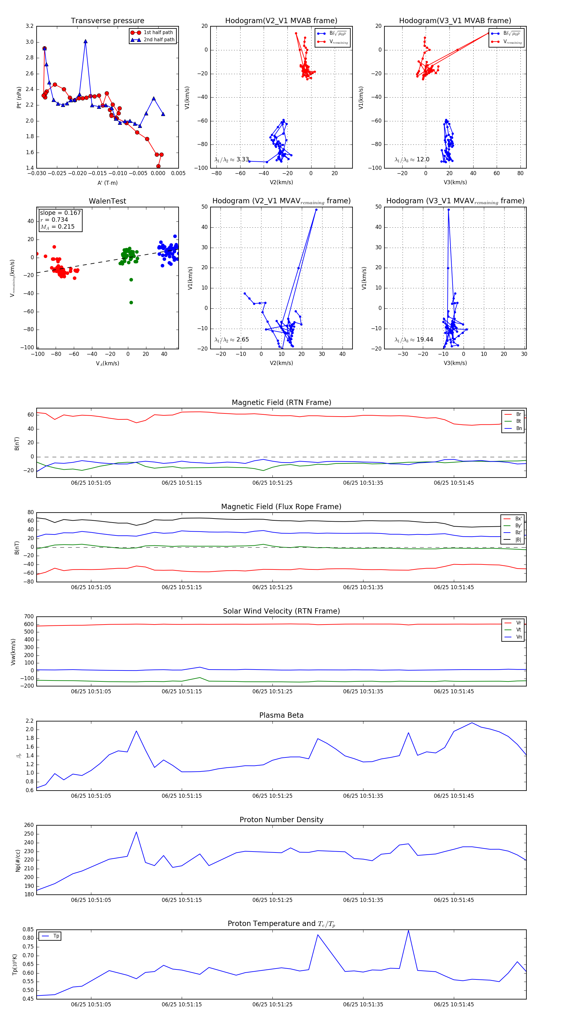
Flux Rope in 2023

Flux Rope Event 2023-06-25 10:50:59 ~ 2023-06-25 10:51:53 (55 seconds)


plot