HOME   LIST
‹–   –›

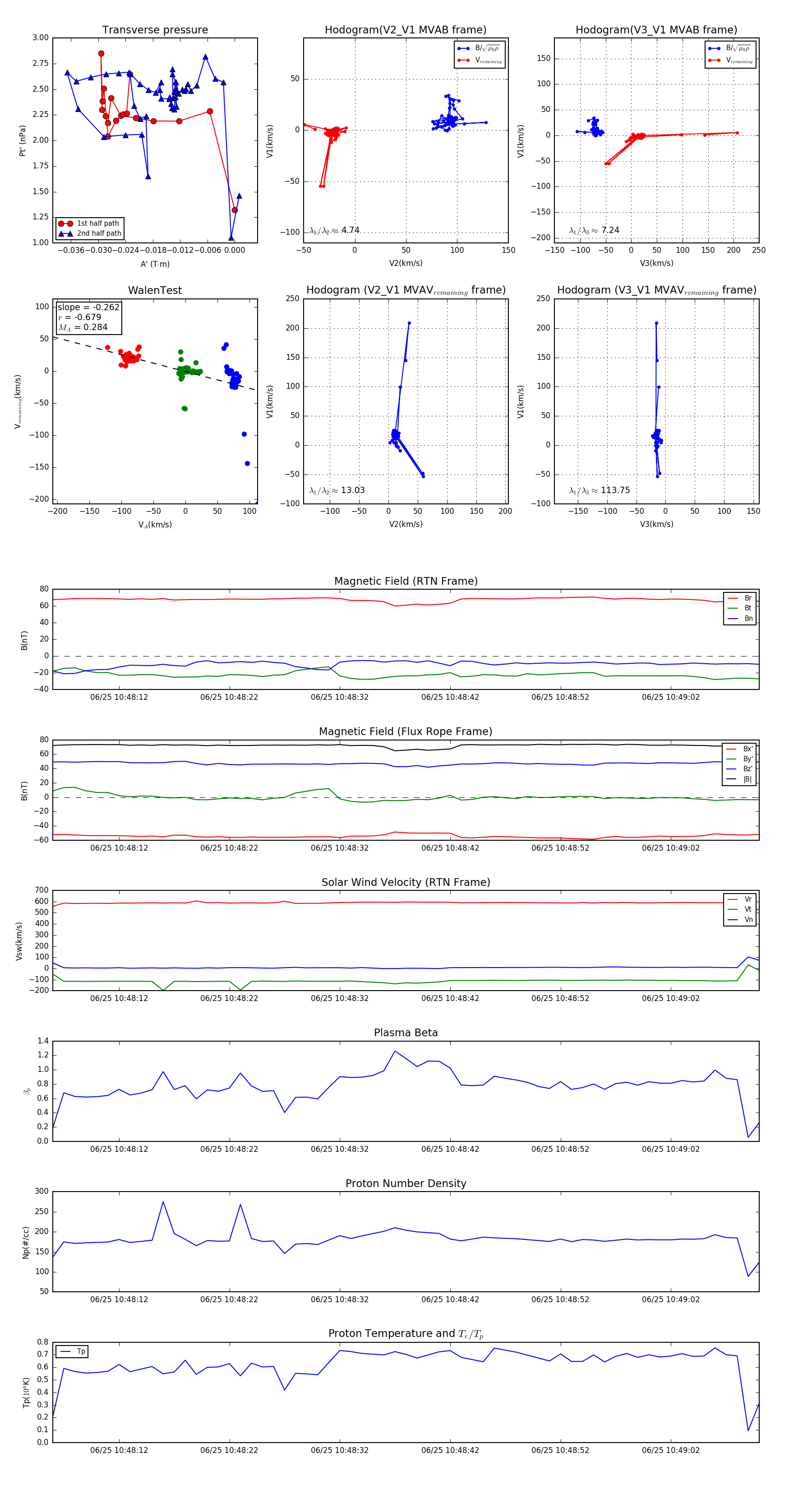
Flux Rope in 2023

Flux Rope Event 2023-06-25 10:48:06 ~ 2023-06-25 10:49:10 (65 seconds)


plot