HOME   LIST
‹–   –›

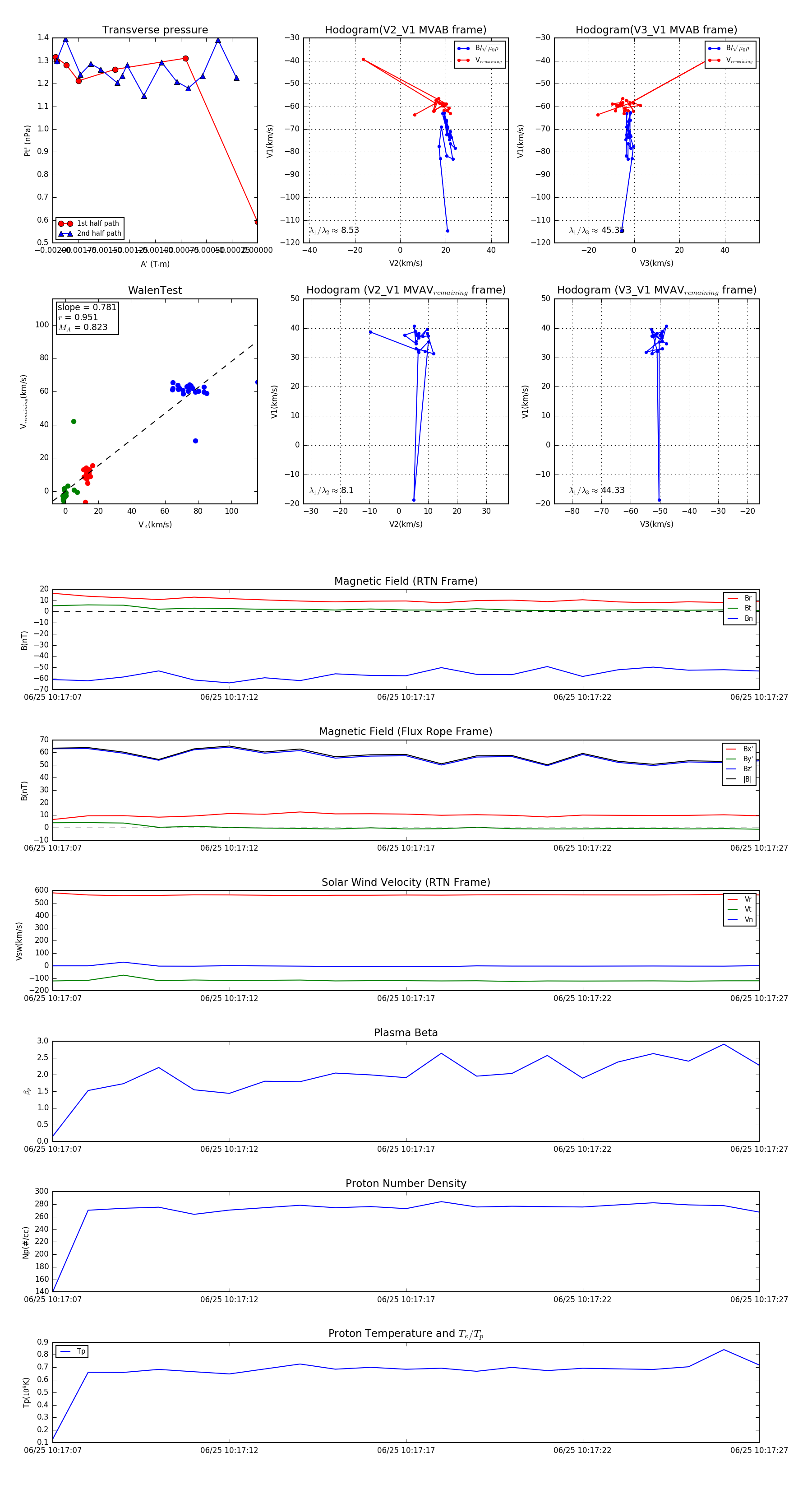
Flux Rope in 2023

Flux Rope Event 2023-06-25 10:17:07 ~ 2023-06-25 10:17:27 (21 seconds)


plot