HOME   LIST
‹–   –›

Flux Rope in 2023

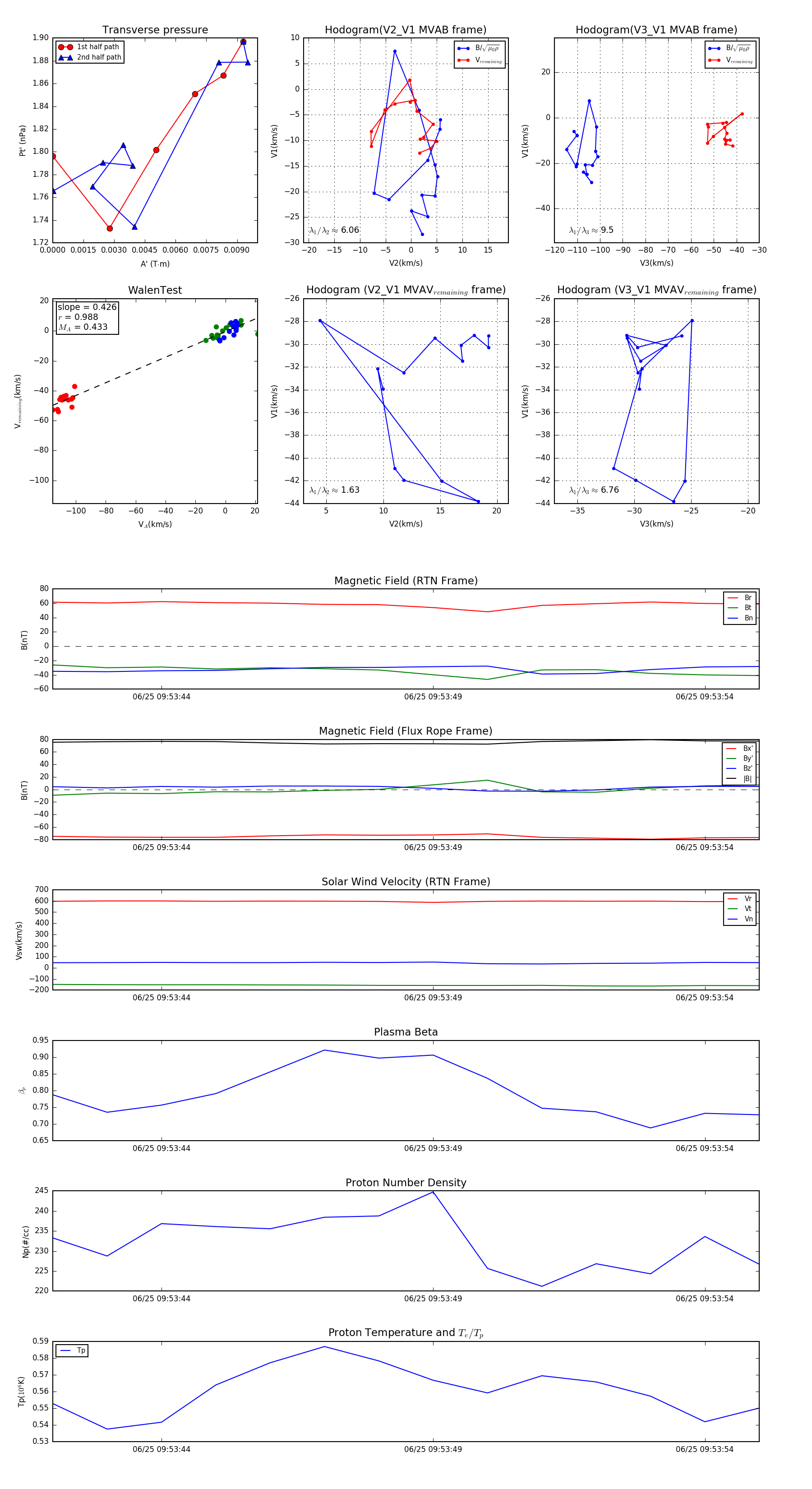
Flux Rope Event 2023-06-25 09:53:42 ~ 2023-06-25 09:53:55 (14 seconds)


plot