HOME   LIST
‹–   –›

Flux Rope in 2023

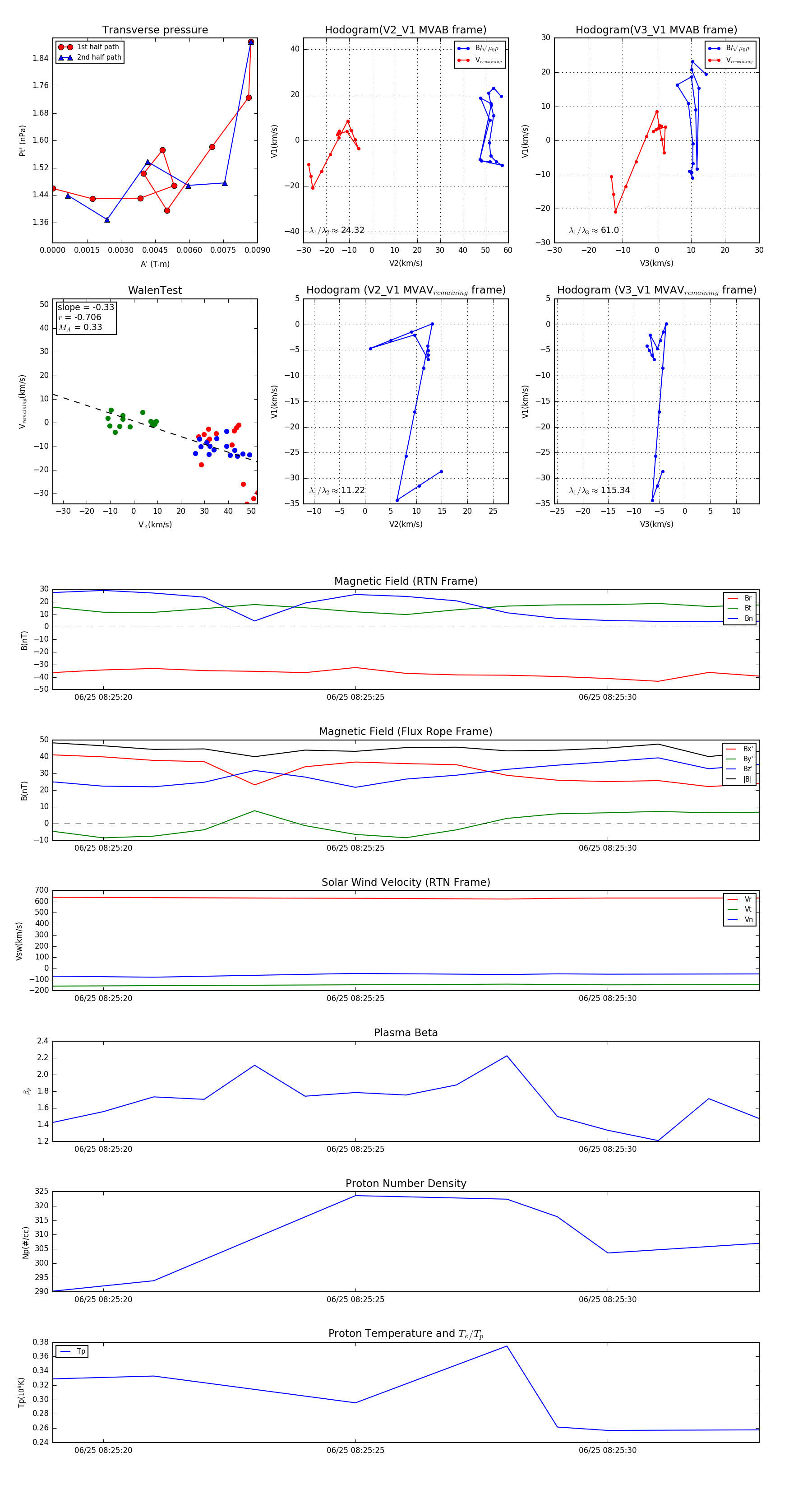
Flux Rope Event 2023-06-25 08:25:19 ~ 2023-06-25 08:25:33 (15 seconds)


plot