HOME   LIST
‹–   –›

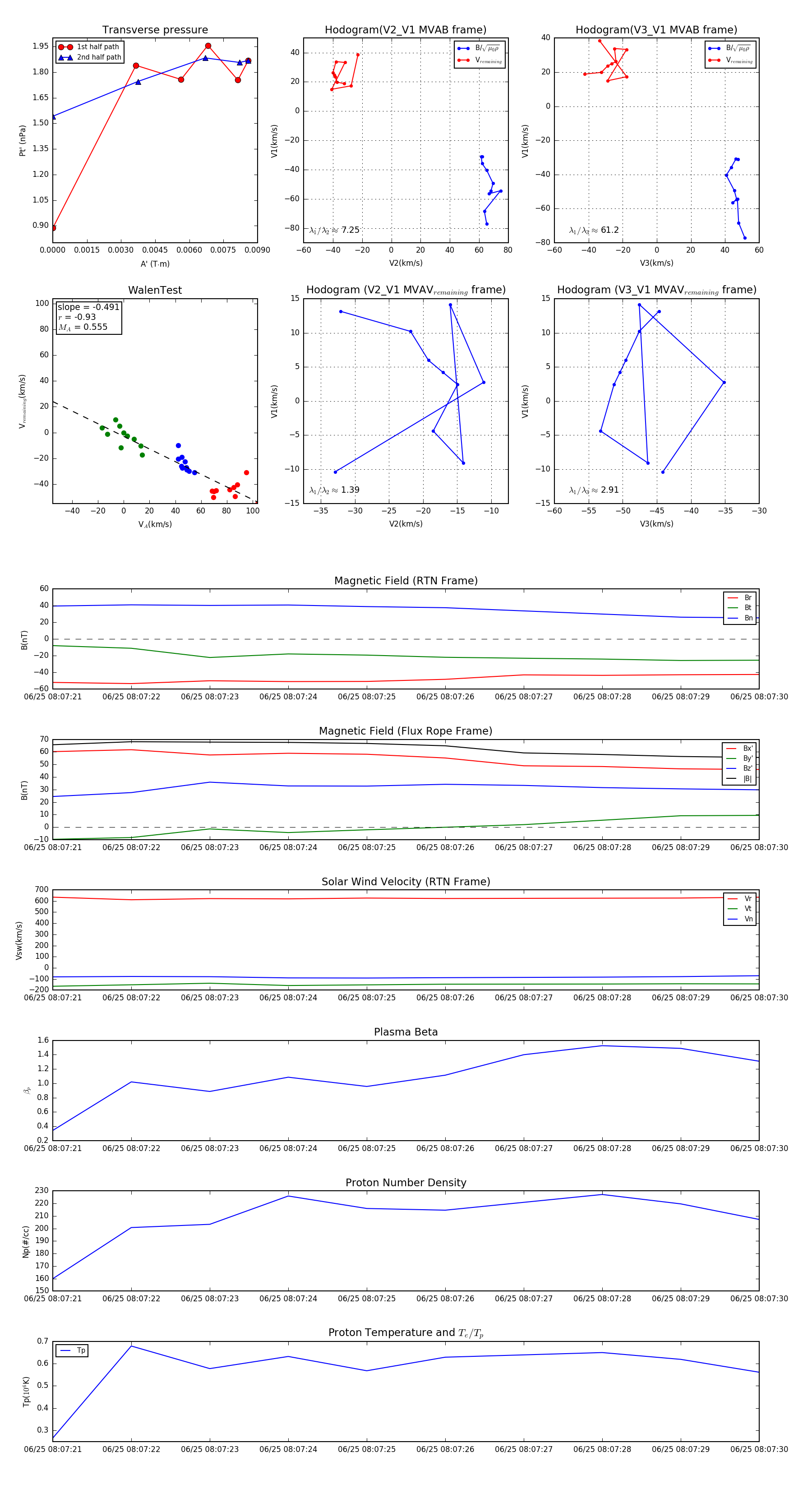
Flux Rope in 2023

Flux Rope Event 2023-06-25 08:07:21 ~ 2023-06-25 08:07:30 (10 seconds)


plot