HOME   LIST
‹–   –›

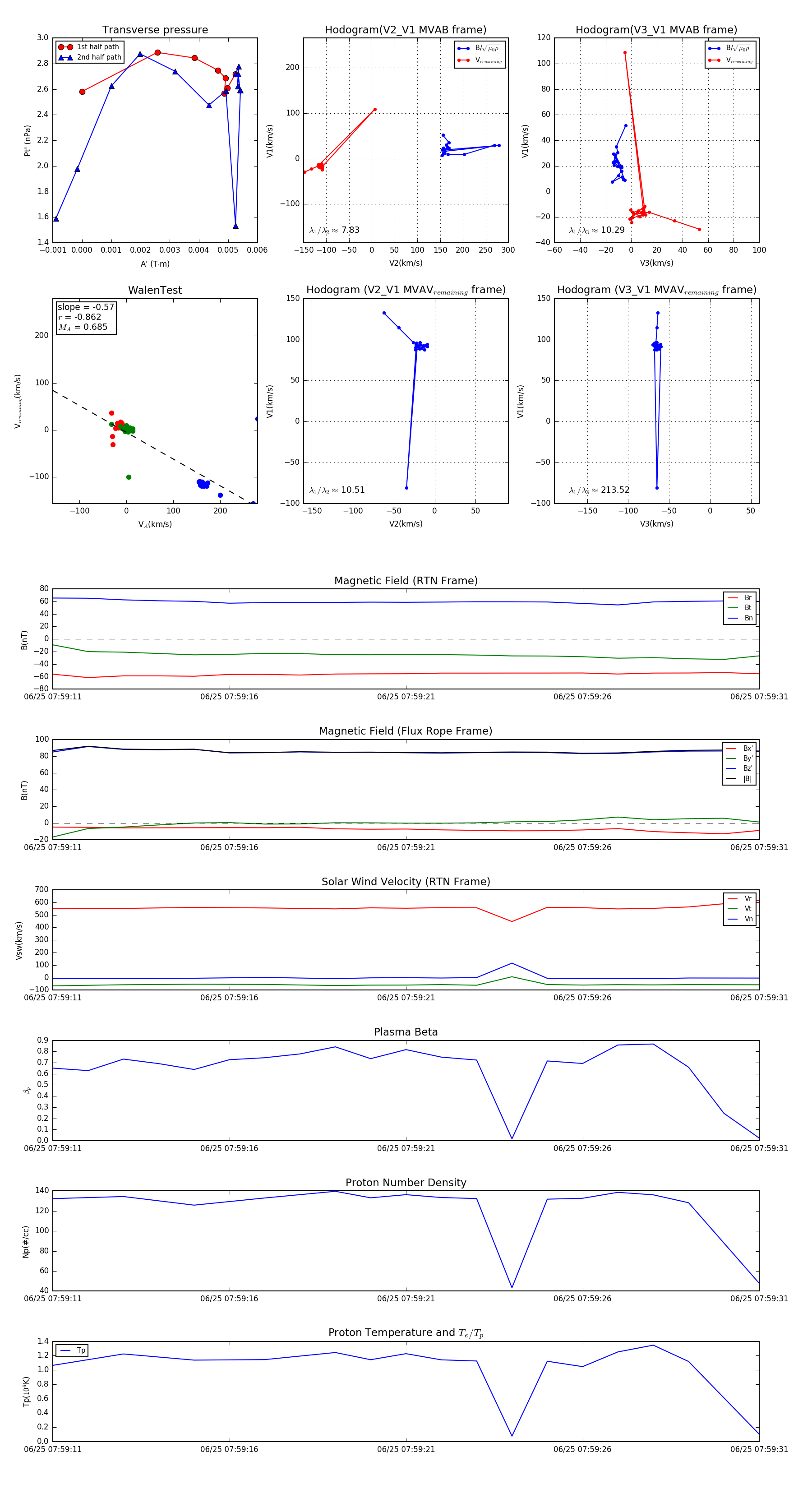
Flux Rope in 2023

Flux Rope Event 2023-06-25 07:59:11 ~ 2023-06-25 07:59:31 (21 seconds)


plot