HOME   LIST
‹–   –›

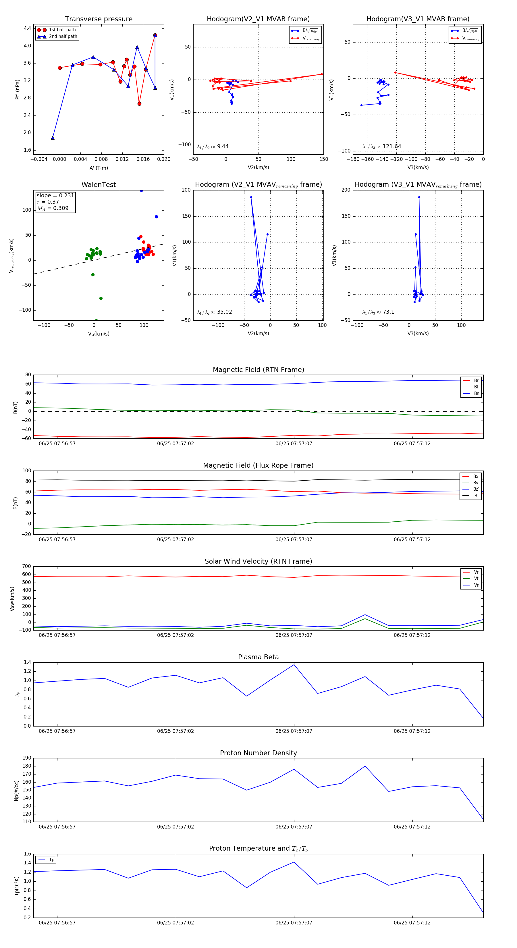
Flux Rope in 2023

Flux Rope Event 2023-06-25 07:56:56 ~ 2023-06-25 07:57:15 (20 seconds)


plot