HOME   LIST
‹–   –›

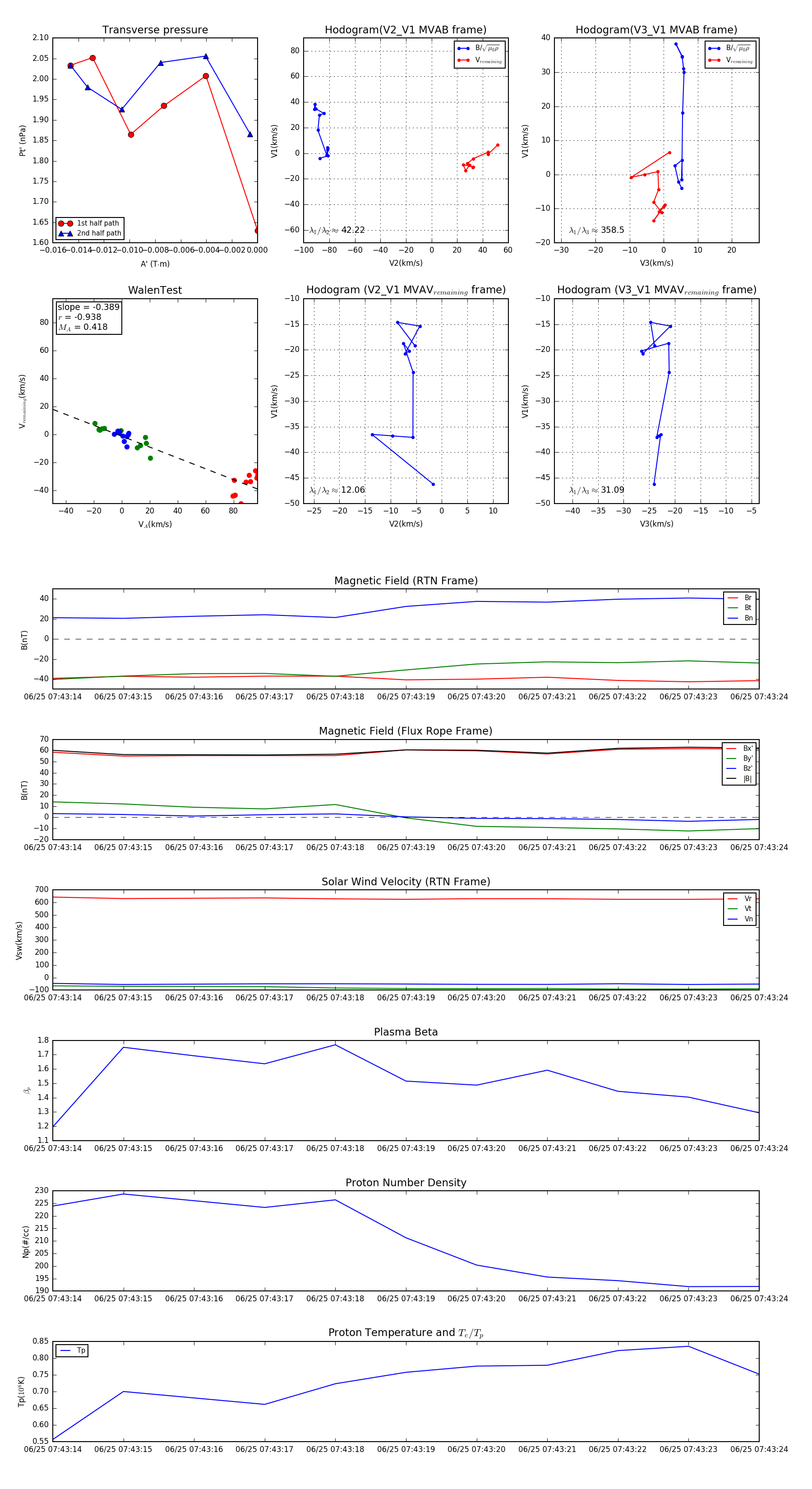
Flux Rope in 2023

Flux Rope Event 2023-06-25 07:43:14 ~ 2023-06-25 07:43:24 (11 seconds)


plot