HOME   LIST
‹–   –›

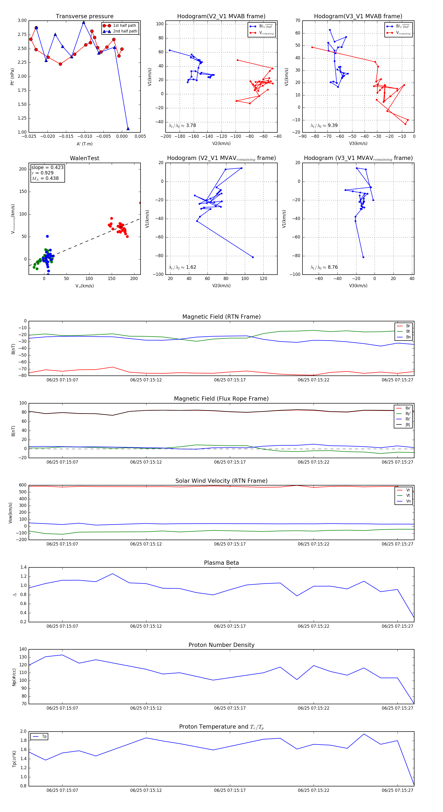
Flux Rope in 2023

Flux Rope Event 2023-06-25 07:15:05 ~ 2023-06-25 07:15:28 (24 seconds)


plot