HOME   LIST
‹–   –›

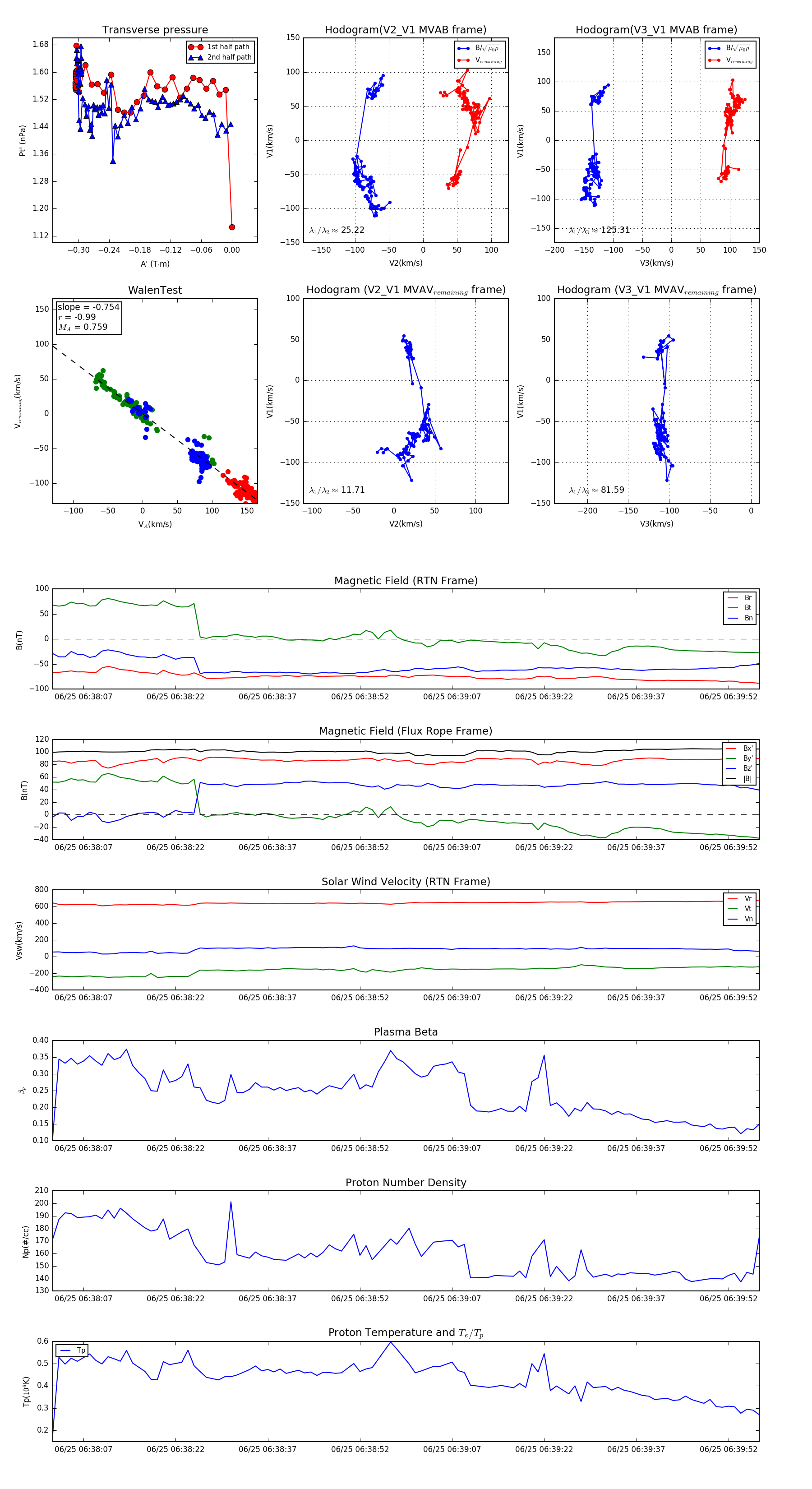
Flux Rope in 2023

Flux Rope Event 2023-06-25 06:38:02 ~ 2023-06-25 06:39:57 (116 seconds)


plot