HOME   LIST
‹–   –›

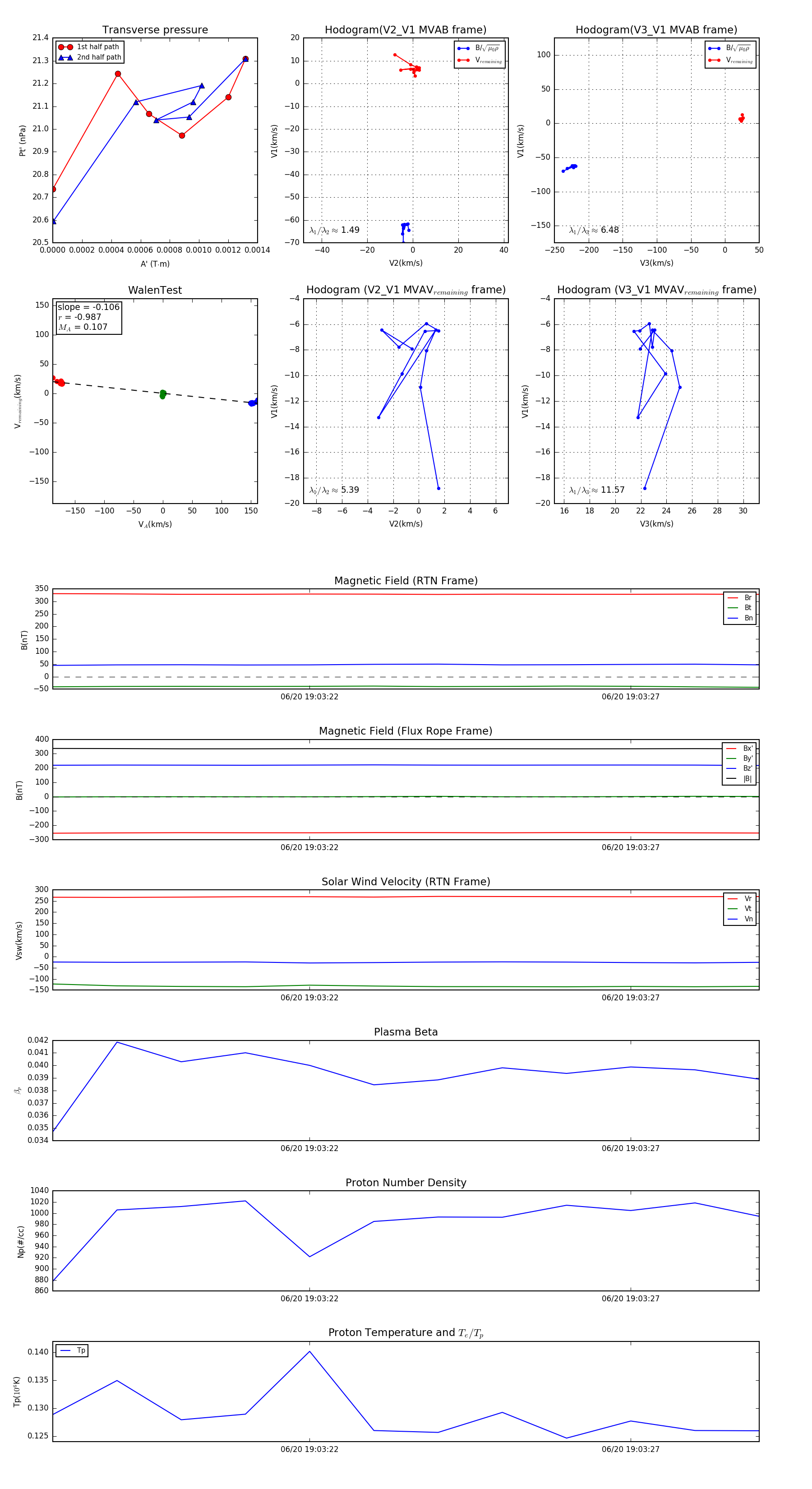
Flux Rope in 2023

Flux Rope Event 2023-06-20 19:03:18 ~ 2023-06-20 19:03:29 (12 seconds)


plot