HOME   LIST
‹–   –›

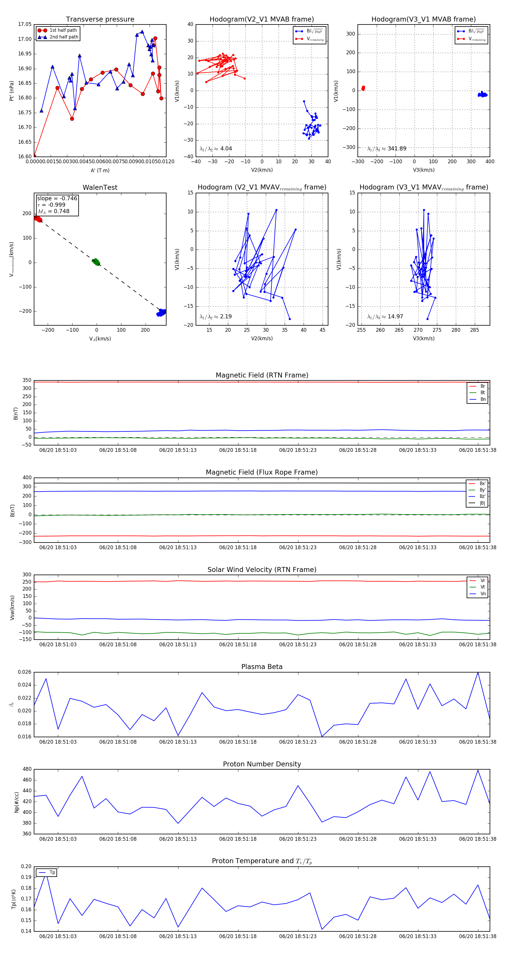
Flux Rope in 2023

Flux Rope Event 2023-06-20 18:51:01 ~ 2023-06-20 18:51:39 (39 seconds)


plot