HOME   LIST
‹–   –›

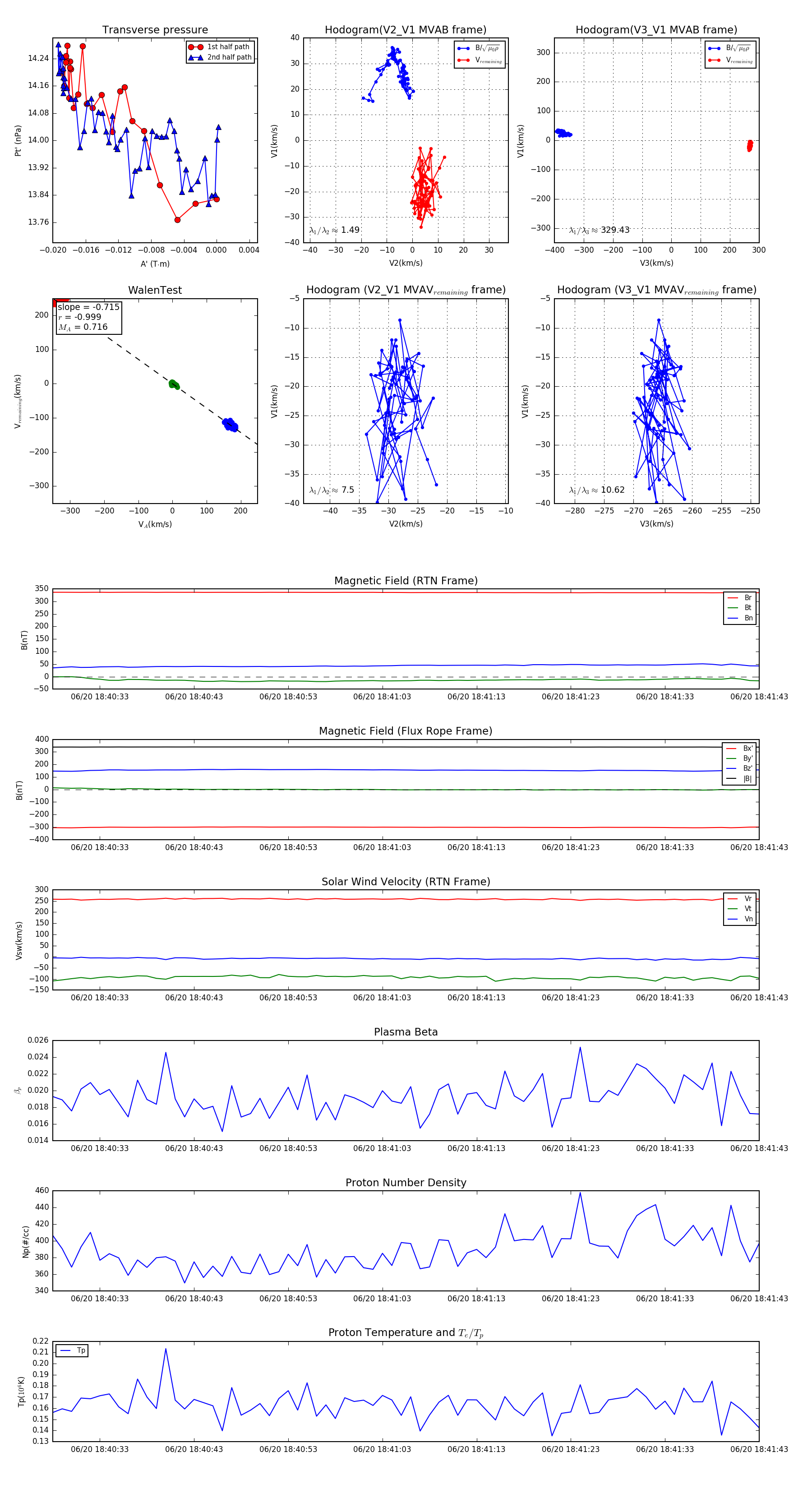
Flux Rope in 2023

Flux Rope Event 2023-06-20 18:40:28 ~ 2023-06-20 18:41:43 (76 seconds)


plot