HOME   LIST
‹–   –›

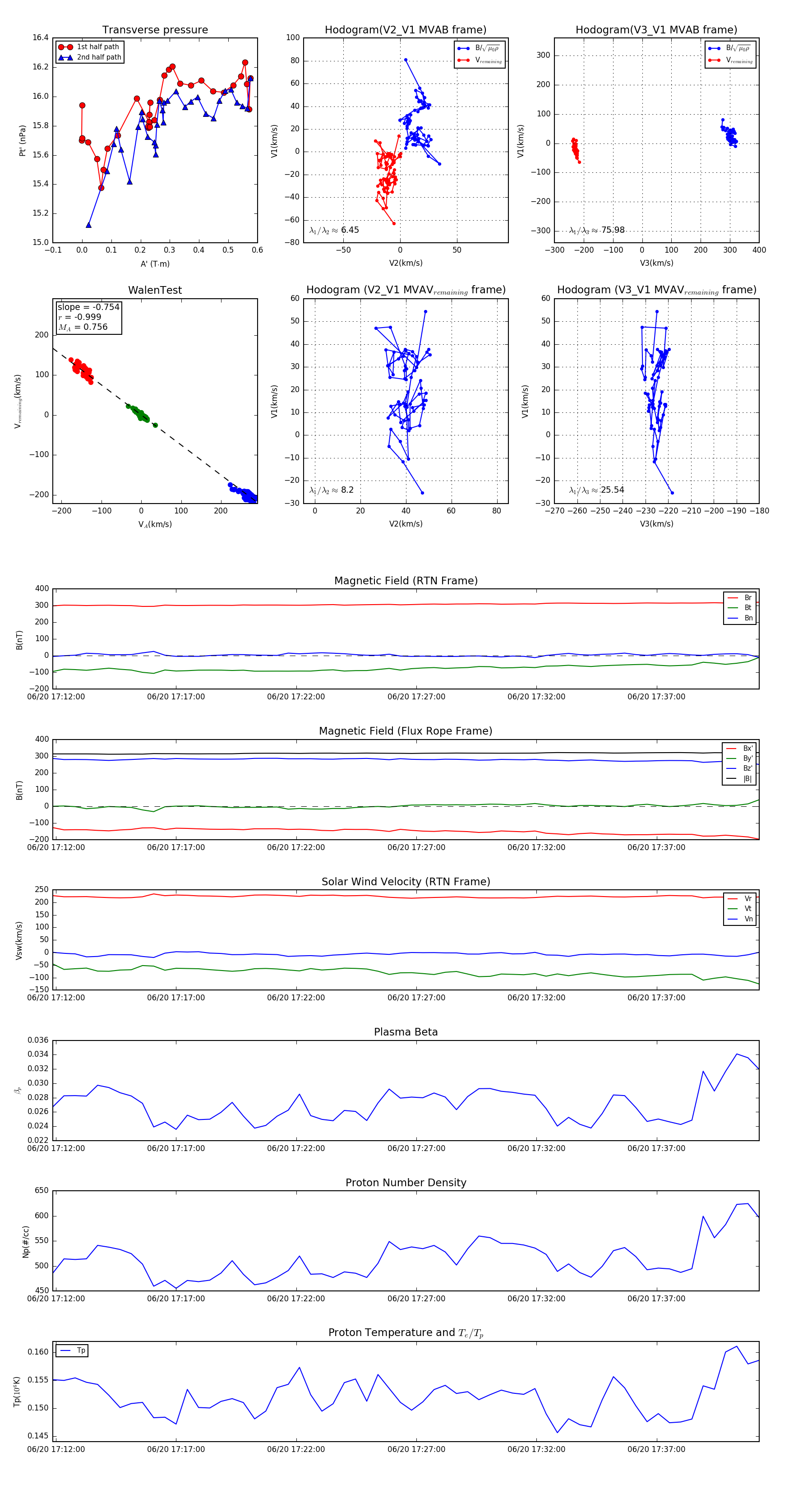
Flux Rope in 2023

Flux Rope Event 2023-06-20 17:11:52 ~ 2023-06-20 17:41:16 (1765 seconds)


plot