HOME   LIST
‹–   –›

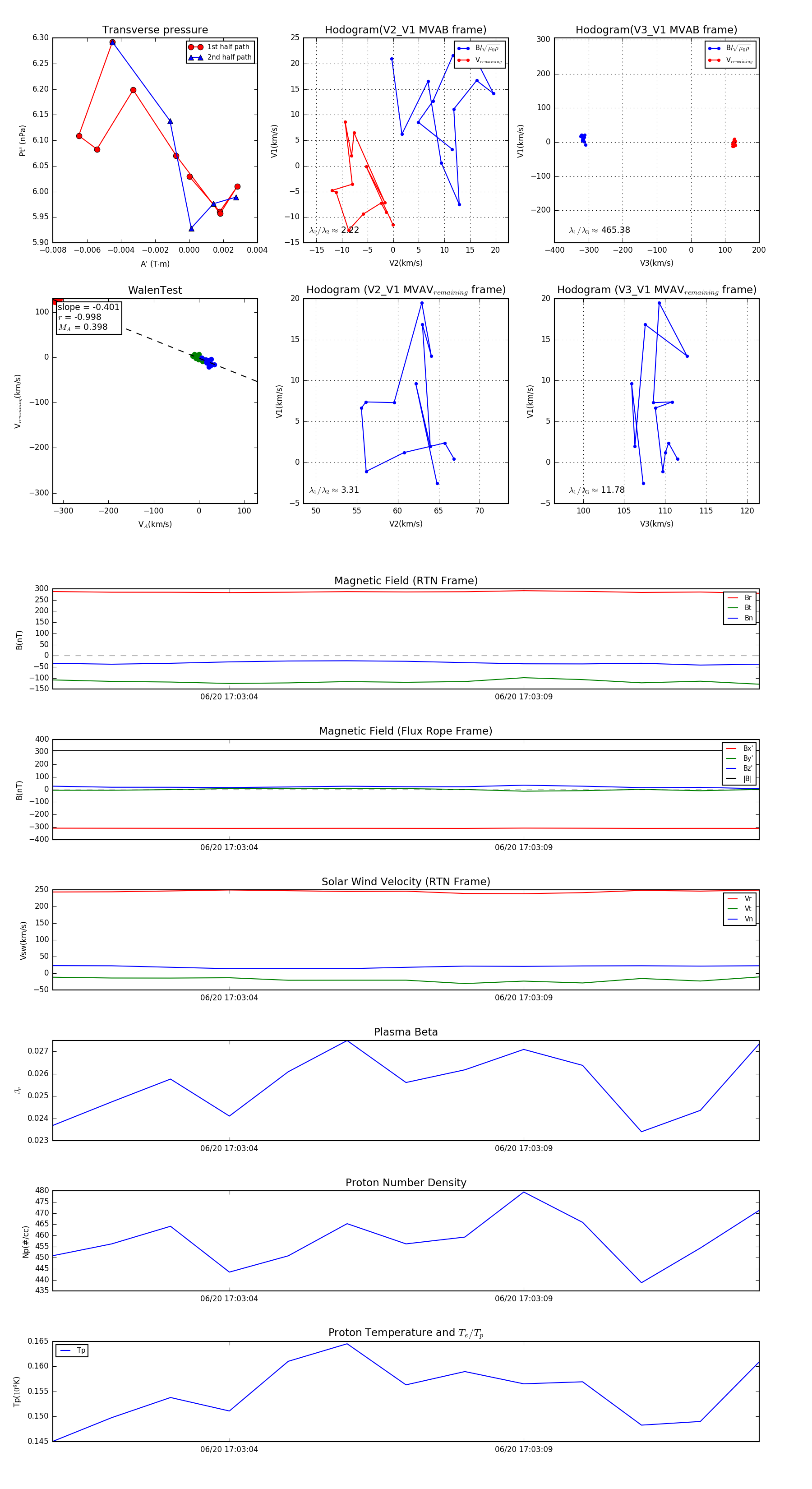
Flux Rope in 2023

Flux Rope Event 2023-06-20 17:03:01 ~ 2023-06-20 17:03:13 (13 seconds)


plot