HOME   LIST
‹–   –›

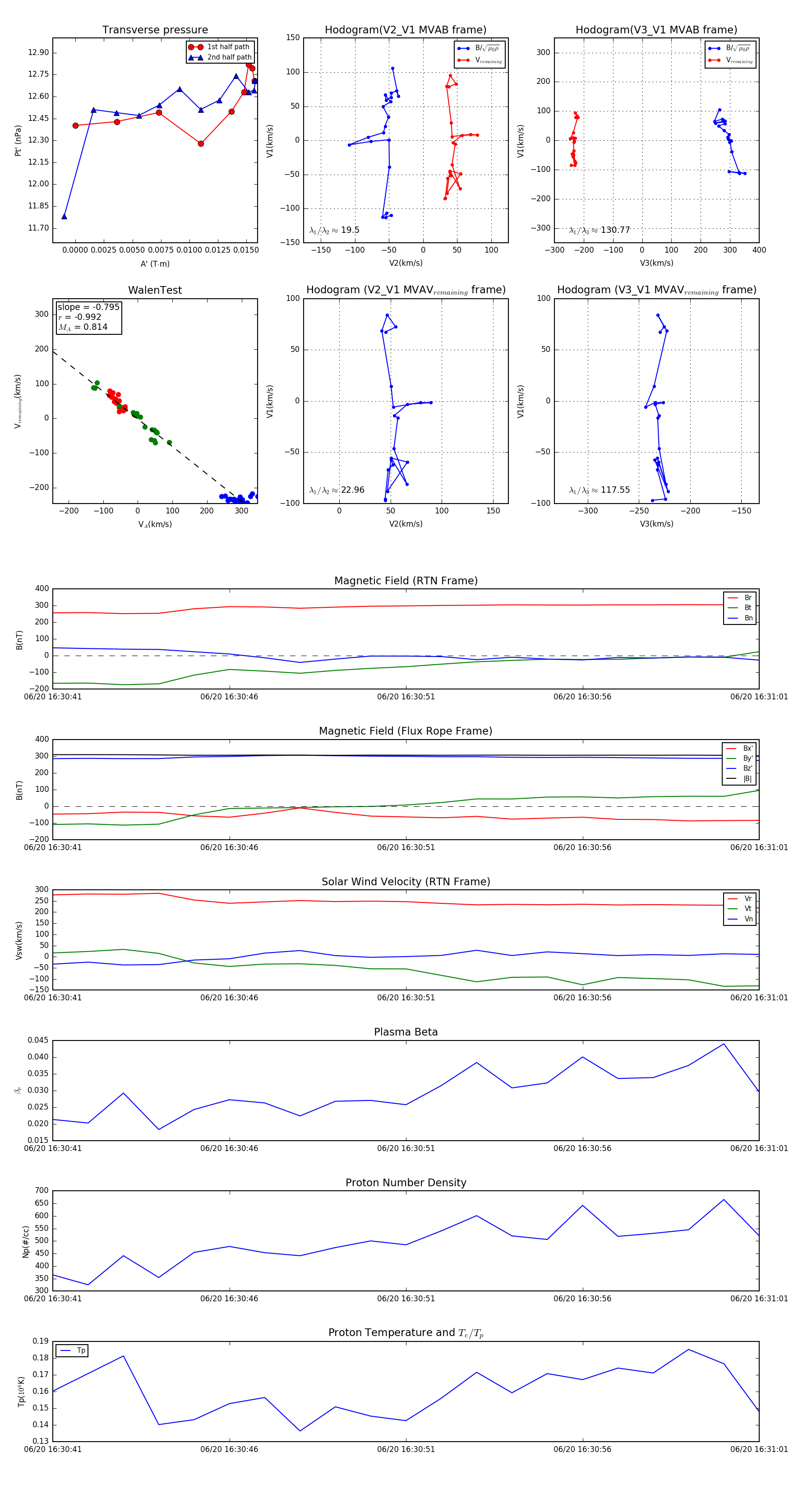
Flux Rope in 2023

Flux Rope Event 2023-06-20 16:30:41 ~ 2023-06-20 16:31:01 (21 seconds)


plot