HOME   LIST
‹–   –›

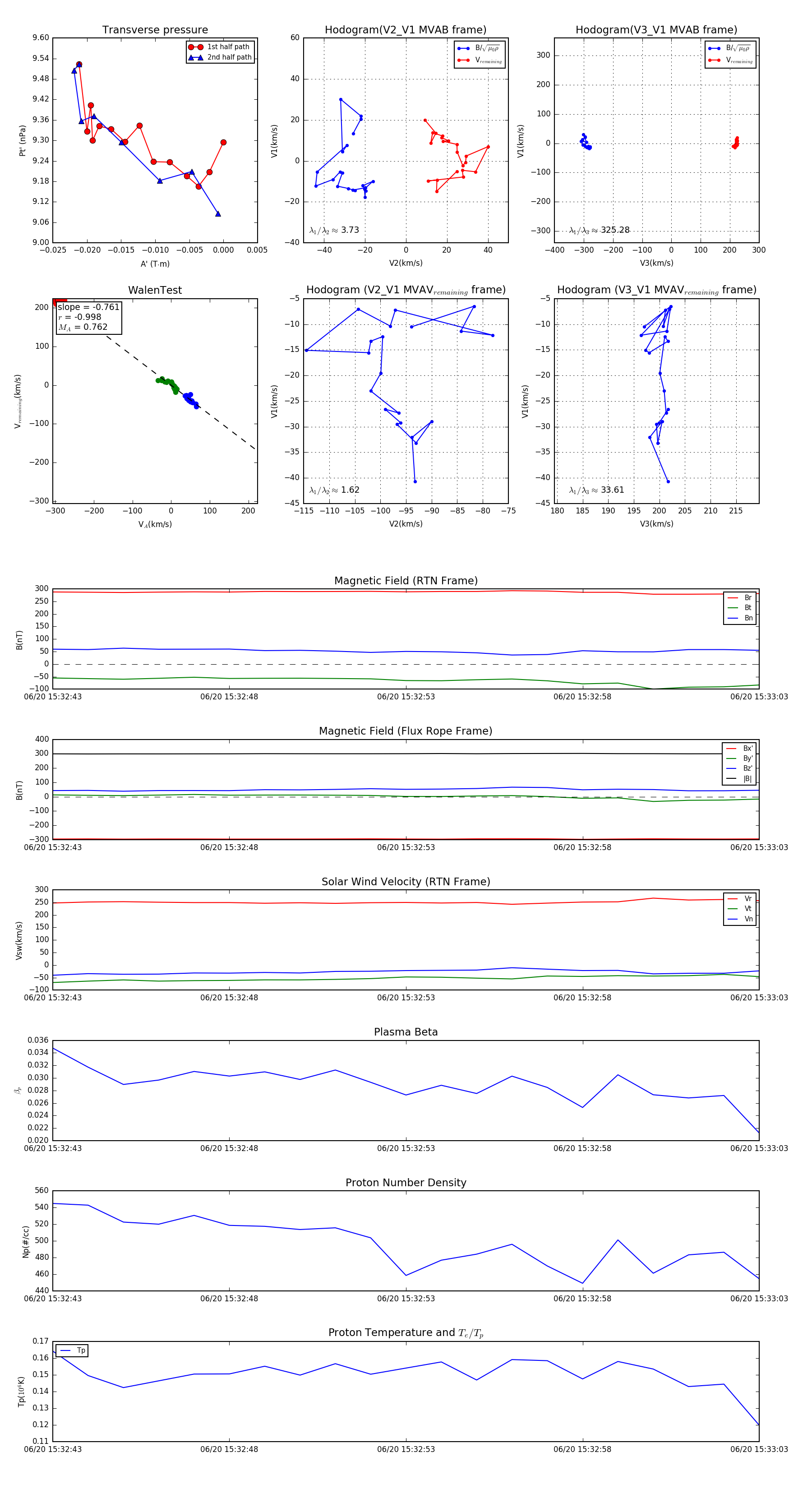
Flux Rope in 2023

Flux Rope Event 2023-06-20 15:32:43 ~ 2023-06-20 15:33:03 (21 seconds)


plot