HOME   LIST
‹–   –›

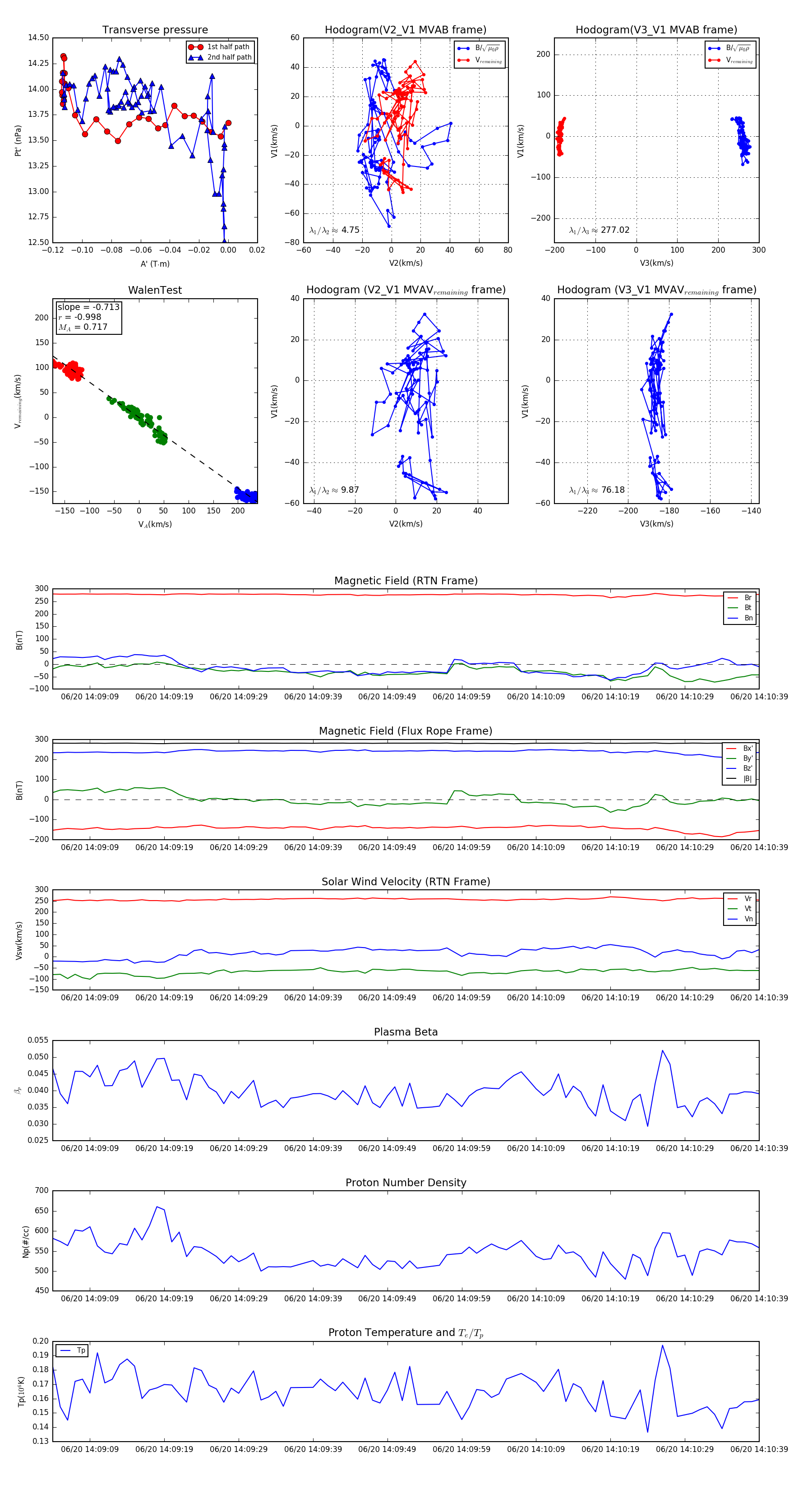
Flux Rope in 2023

Flux Rope Event 2023-06-20 14:09:04 ~ 2023-06-20 14:10:39 (96 seconds)


plot