HOME   LIST
‹–   –›

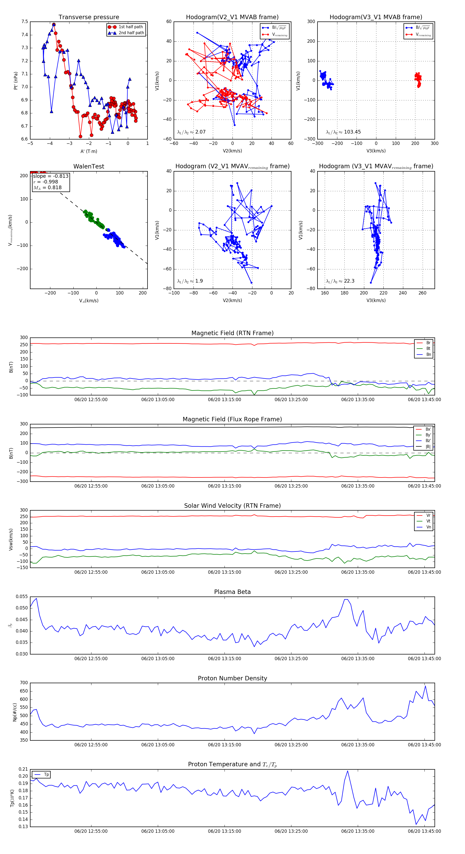
Flux Rope in 2023

Flux Rope Event 2023-06-20 12:45:52 ~ 2023-06-20 13:46:32 (3641 seconds)


plot