HOME   LIST
‹–   –›

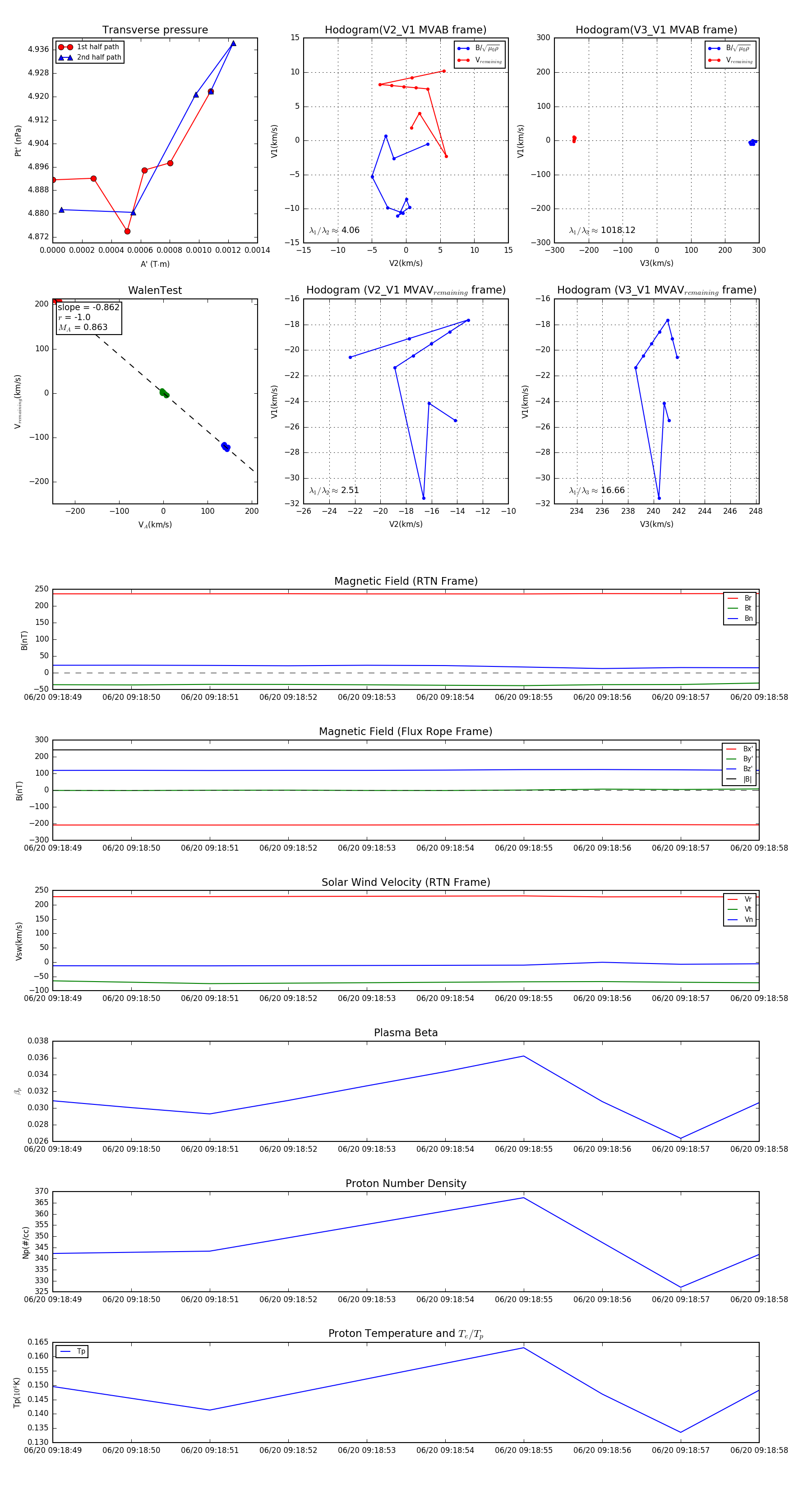
Flux Rope in 2023

Flux Rope Event 2023-06-20 09:18:49 ~ 2023-06-20 09:18:58 (10 seconds)


plot