HOME   LIST
‹–   –›

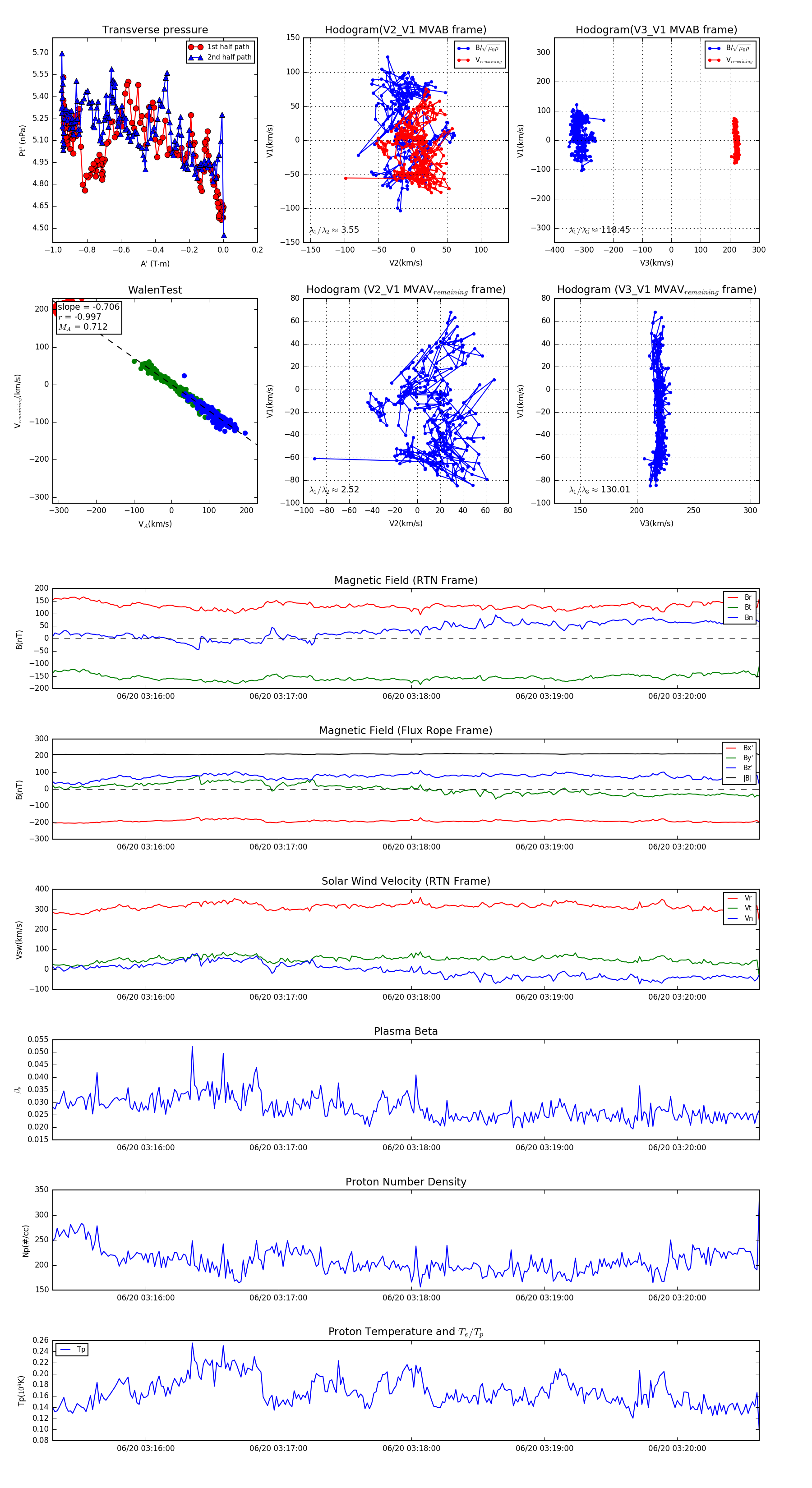
Flux Rope in 2023

Flux Rope Event 2023-06-20 03:15:18 ~ 2023-06-20 03:20:37 (320 seconds)


plot