HOME   LIST
‹–   –›

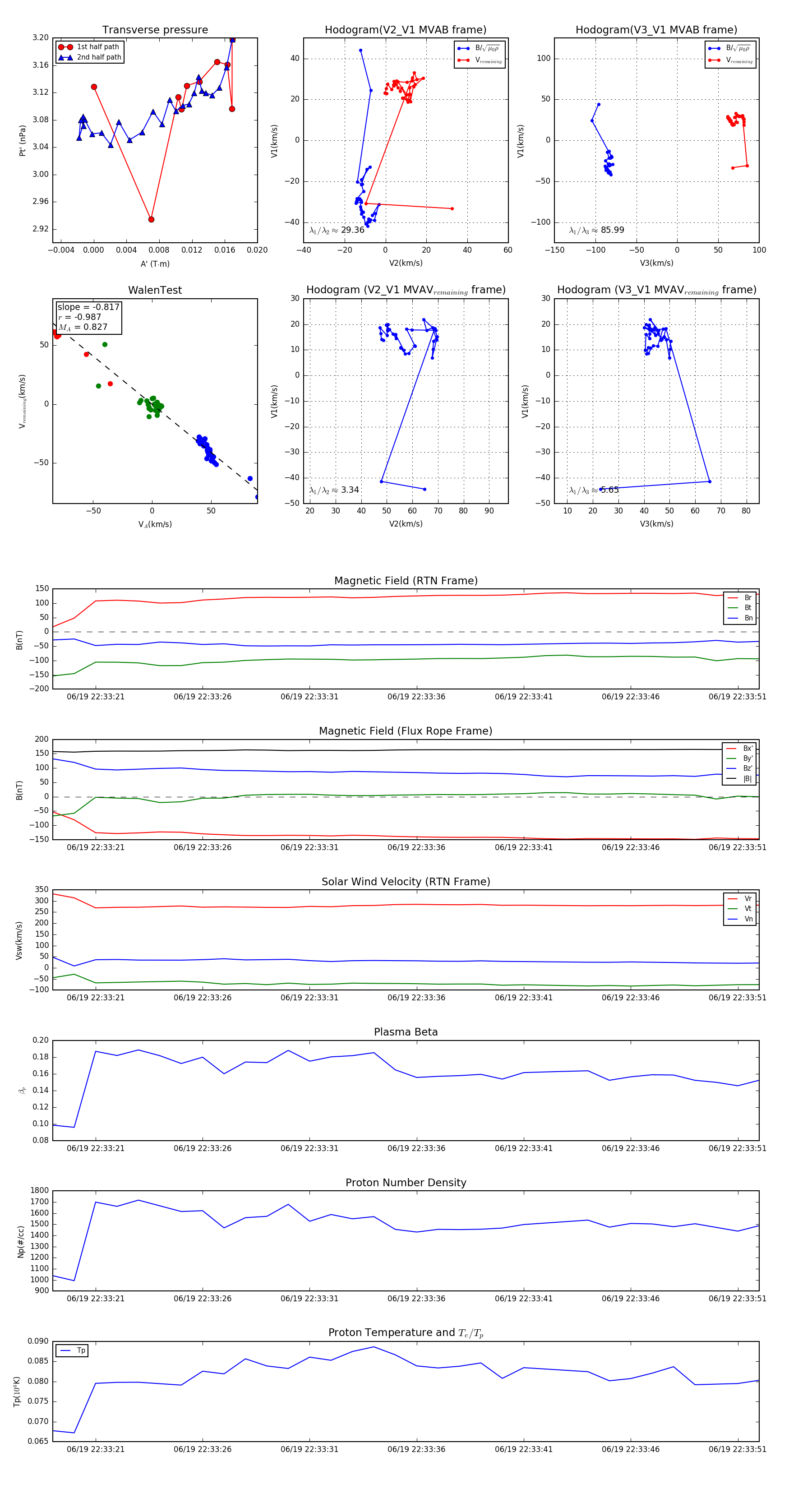
Flux Rope in 2023

Flux Rope Event 2023-06-19 22:33:19 ~ 2023-06-19 22:33:52 (34 seconds)


plot