HOME   LIST
‹–   –›

Flux Rope in 2023

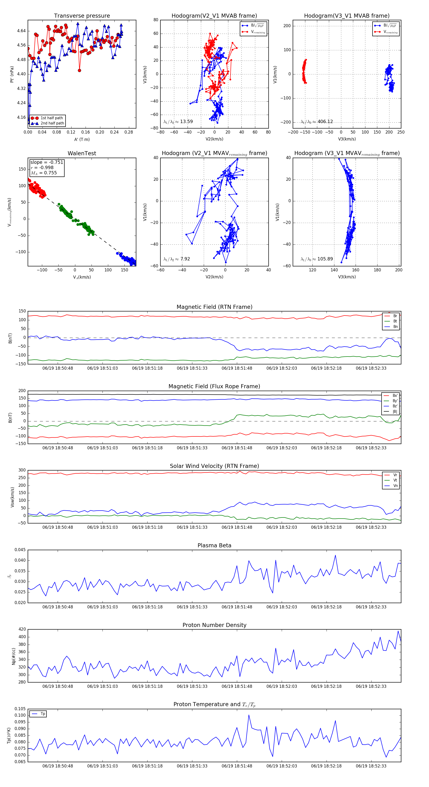
Flux Rope Event 2023-06-19 18:50:38 ~ 2023-06-19 18:52:43 (126 seconds)


plot