HOME   LIST
‹–   –›

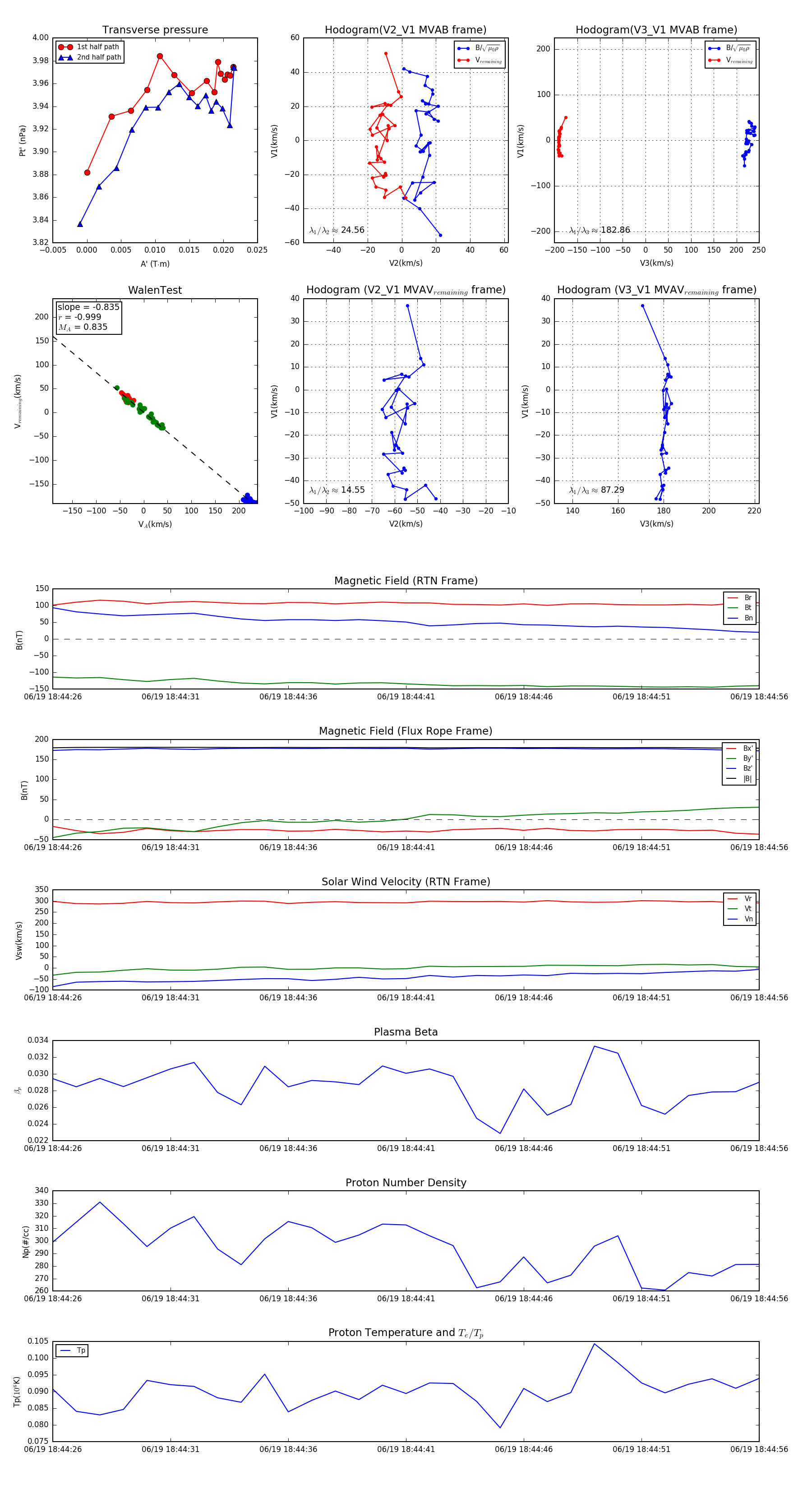
Flux Rope in 2023

Flux Rope Event 2023-06-19 18:44:26 ~ 2023-06-19 18:44:56 (31 seconds)


plot