HOME   LIST
‹–   –›

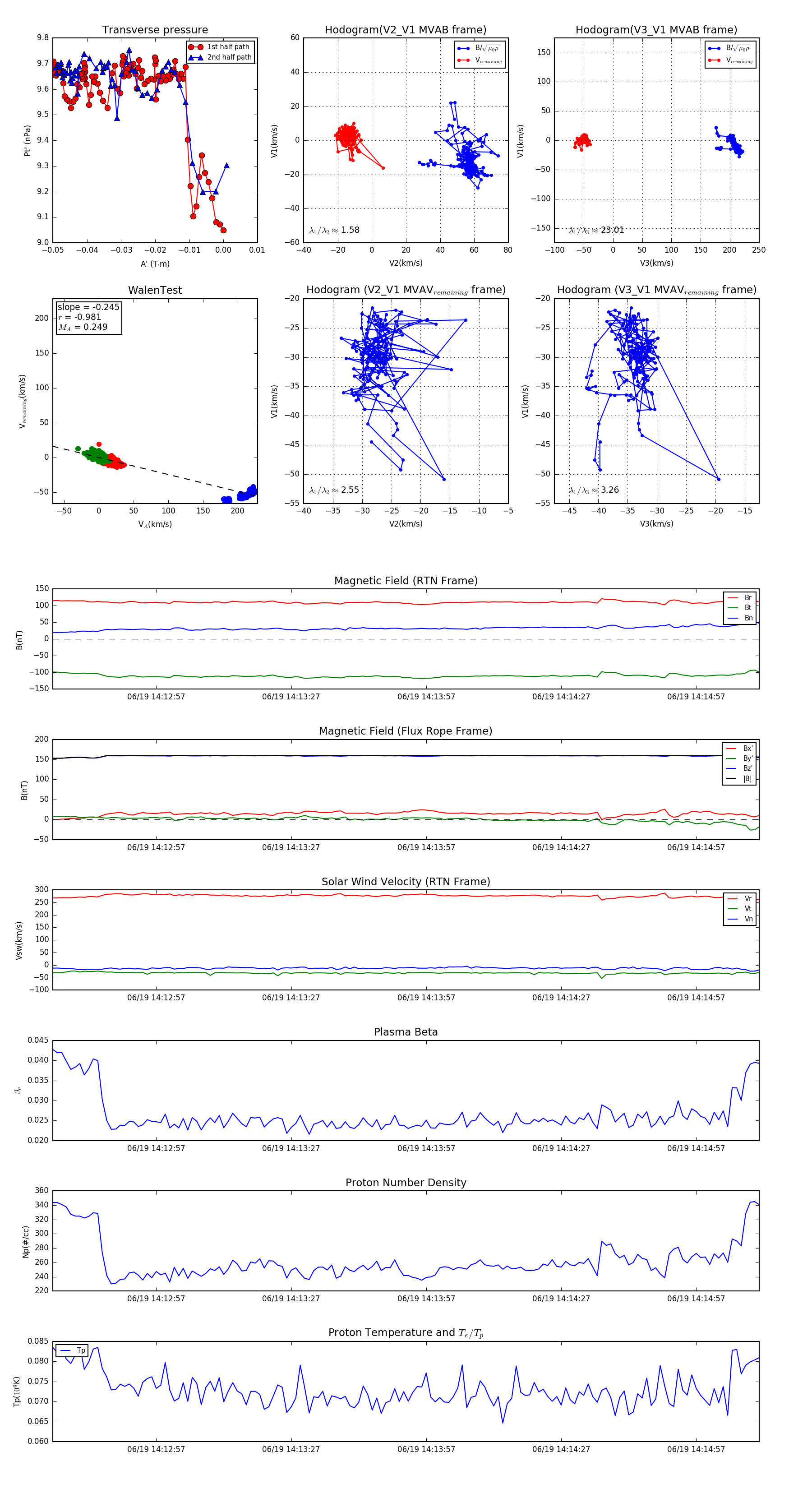
Flux Rope in 2023

Flux Rope Event 2023-06-19 14:12:34 ~ 2023-06-19 14:15:11 (158 seconds)


plot