HOME   LIST
‹–   –›

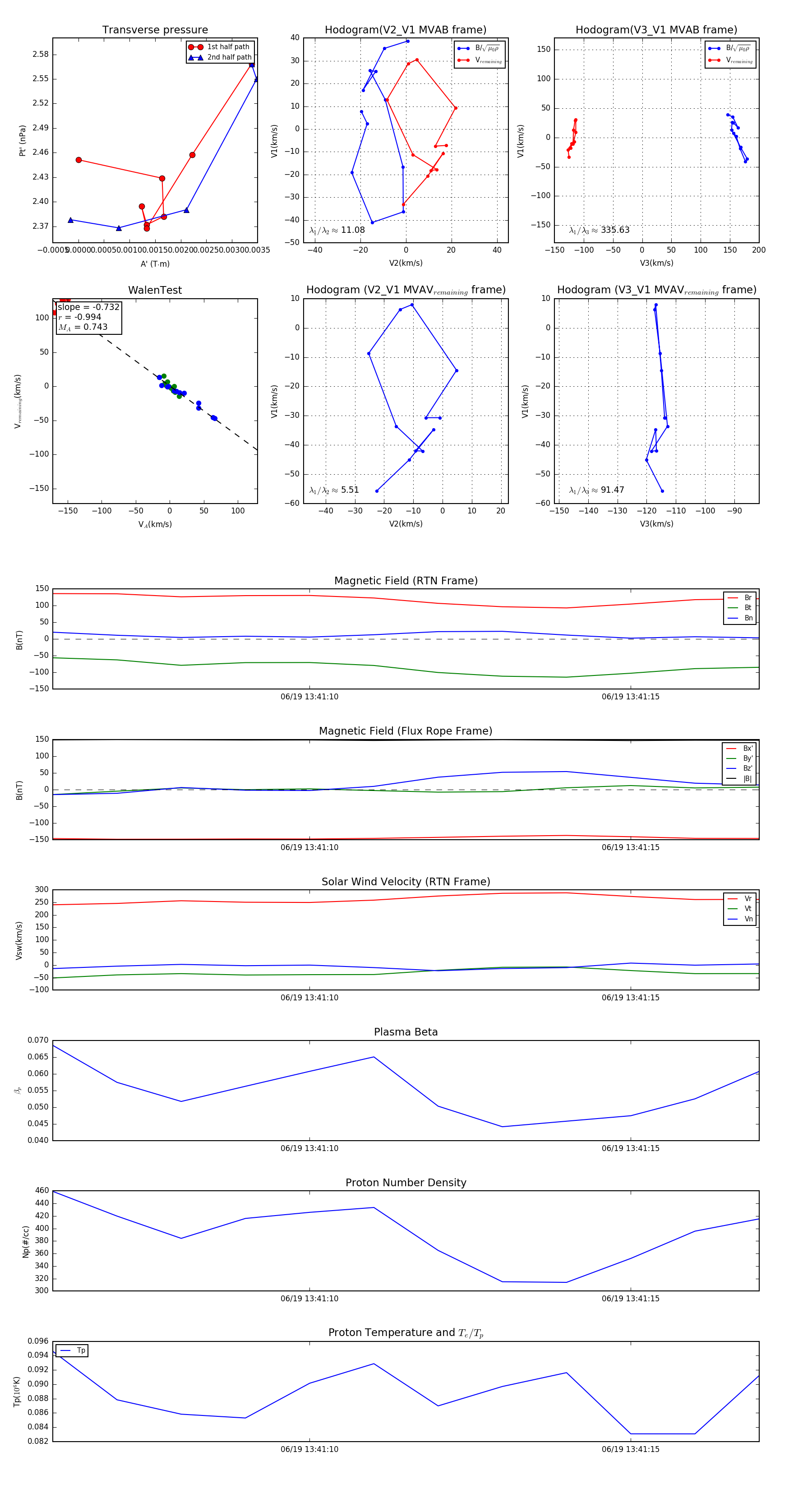
Flux Rope in 2023

Flux Rope Event 2023-06-19 13:41:06 ~ 2023-06-19 13:41:17 (12 seconds)


plot