HOME   LIST
‹–   –›

Flux Rope in 2023

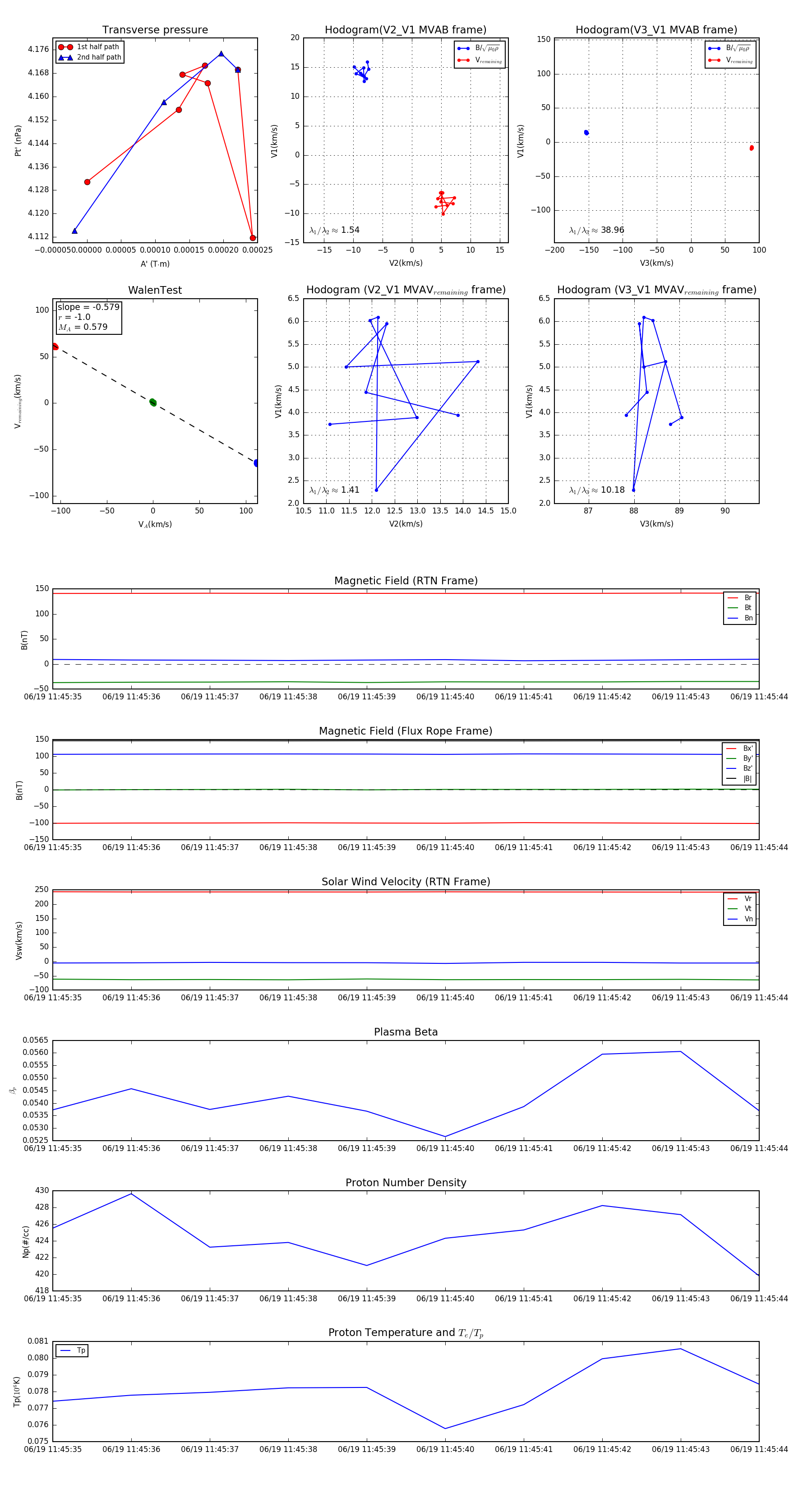
Flux Rope Event 2023-06-19 11:45:35 ~ 2023-06-19 11:45:44 (10 seconds)


plot