HOME   LIST
‹–   –›

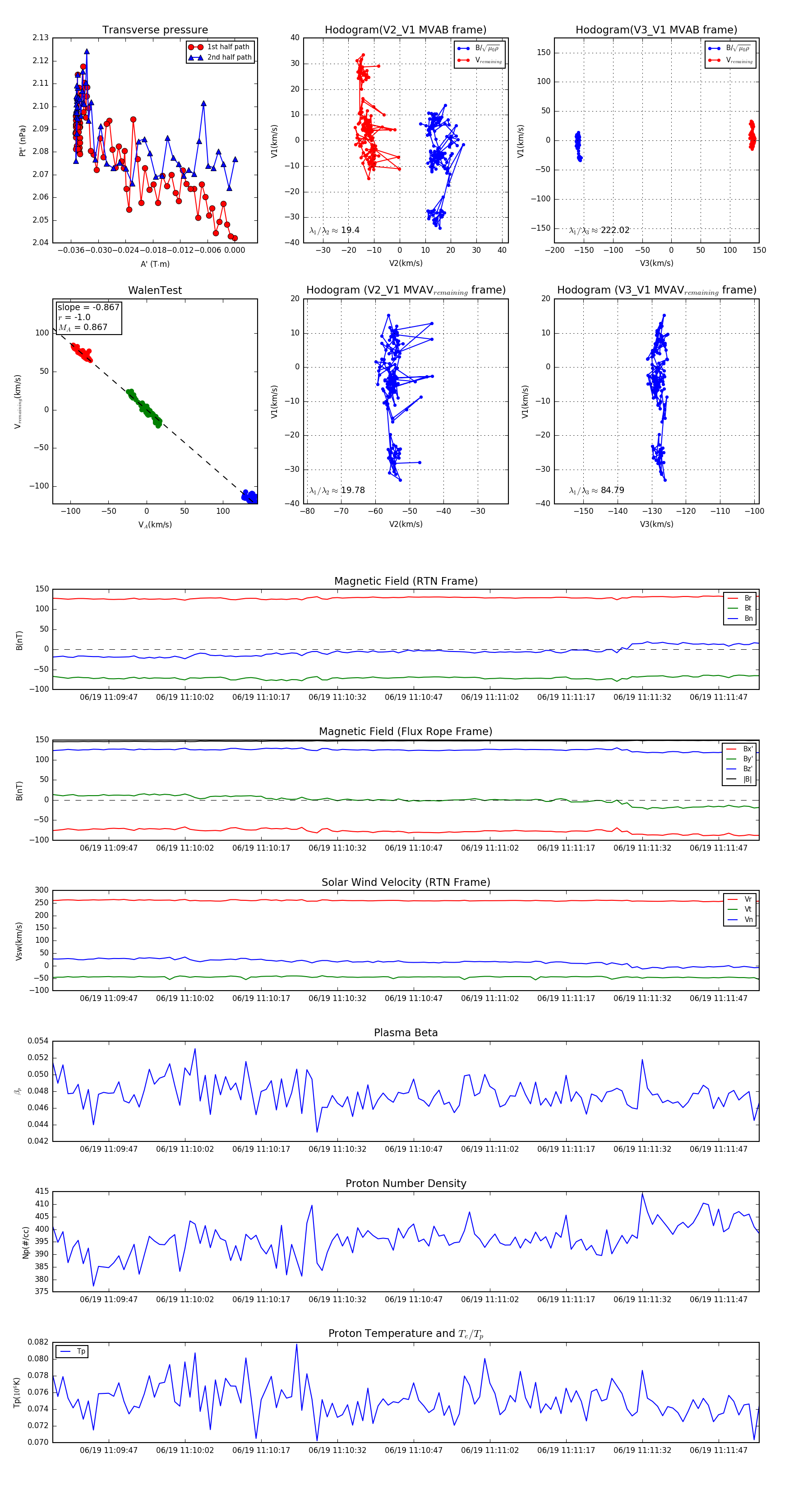
Flux Rope in 2023

Flux Rope Event 2023-06-19 11:09:36 ~ 2023-06-19 11:11:55 (140 seconds)


plot